OSSIM - Open Source Software Image Map  Version 1.9.0 (20180803)
Public Member Functions | Protected Member Functions | List of all members
ossimImageSource Class Referenceabstract

#include <ossimImageSource.h>

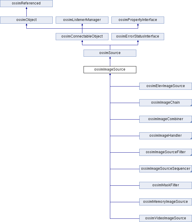
Inheritance diagram for ossimImageSource:
ossimSource ossimConnectableObject ossimErrorStatusInterface ossimObject ossimListenerManager ossimPropertyInterface ossimReferenced ossimElevImageSource ossimImageChain ossimImageCombiner ossimImageHandler ossimImageSourceFilter ossimImageSourceSequencer ossimMaskFilter ossimMemoryImageSource ossimVideoImageSource

Public Member Functions

 ossimImageSource (ossimObject *owner=0)
 
 ossimImageSource (ossimObject *owner, ossim_uint32 inputListSize, ossim_uint32 outputListSize, bool inputListIsFixedFlag=true, bool outputListIsFixedFlag=true)
 
virtual ~ossimImageSource ()
 
virtual ossimRefPtr< ossimImageDatagetTile (const ossimIpt &origin, ossim_uint32 resLevel=0)
 
virtual ossimRefPtr< ossimImageDatagetTile (const ossimIrect &rect, ossim_uint32 resLevel=0)
 
virtual bool getTile (ossimImageData *result, ossim_uint32 resLevel=0)
 Method to get a tile. More...
 
virtual ossimObjectgetObject ()
 For RTTI support. More...
 
virtual const ossimObjectgetObject () const
 For RTTI support. More...
 
virtual void getDecimationFactor (ossim_uint32 resLevel, ossimDpt &result) const
 Will return the decimation factor for the given resolution level. More...
 
virtual void getDecimationFactors (std::vector< ossimDpt > &decimations) const
 Will return an array of all decimations for each resolution level. More...
 
virtual ossim_uint32 getNumberOfDecimationLevels () const
 Will return the number of resolution levels. More...
 
virtual ossim_uint32 getNumberOfInputBands () const =0
 
virtual ossim_uint32 getNumberOfOutputBands () const
 Returns the number of bands in a tile returned from this TileSource. More...
 
virtual void getOutputBandList (std::vector< ossim_uint32 > &bandList) const
 Initializes bandList. More...
 
virtual ossimScalarType getOutputScalarType () const
 This will be used to query the output pixel type of the tile source. More...
 
virtual ossim_uint32 getTileWidth () const
 Returns the default processing tile width. More...
 
virtual ossim_uint32 getTileHeight () const
 Returns the default processing tile height. More...
 
virtual double getNullPixelValue (ossim_uint32 band=0) const
 Each band has a null pixel associated with it. More...
 
virtual double getMinPixelValue (ossim_uint32 band=0) const
 Returns the min pixel of the band. More...
 
virtual double getMaxPixelValue (ossim_uint32 band=0) const
 Returns the max pixel of the band. More...
 
virtual ossimIrect getBoundingRect (ossim_uint32 resLevel=0) const
 This will return the bounding rect of the source. More...
 
virtual void getBoundingRect (ossimIrect &rect, ossim_uint32 resLevel=0) const
 Gets the bounding rectangle of the source. More...
 
virtual bool saveState (ossimKeywordlist &kwl, const char *prefix=0) const
 Method to save the state of an object to a keyword list. More...
 
virtual bool loadState (const ossimKeywordlist &kwl, const char *prefix=0)
 Method to the load (recreate) the state of an object from a keyword list. More...
 
virtual void getValidImageVertices (std::vector< ossimIpt > &validVertices, ossimVertexOrdering ordering=OSSIM_CLOCKWISE_ORDER, ossim_uint32 resLevel=0) const
 ordering specifies how the vertices should be arranged. More...
 
virtual ossimRefPtr< ossimImageGeometrygetImageGeometry ()
 Returns the image geometry object associated with this tile source or NULL if not defined. More...
 
virtual void setImageGeometry (const ossimImageGeometry *geom)
 Default implementation sets geometry of the first input to the geometry specified. More...
 
virtual void saveImageGeometry () const
 Default method to call input's saveImageGeometry. More...
 
virtual void saveImageGeometry (const ossimFilename &geometry_file) const
 Default method to call input's saveImageGeometry. More...
 
virtual void initialize ()=0
 
virtual ossimRefPtr< ossimPropertygetProperty (const ossimString &name) const
 
virtual void setProperty (ossimRefPtr< ossimProperty > property)
 
virtual void getPropertyNames (std::vector< ossimString > &propertyNames) const
 
virtual bool isIndexedData () const
 
- Public Member Functions inherited from ossimSource
 ossimSource (ossimObject *owner=0)
 
 ossimSource (ossimObject *owner, ossim_uint32 inputListSize, ossim_uint32 outputListSize, bool inputListIsFixedFlag=true, bool outputListIsFixedFlag=true)
 
virtual ~ossimSource ()
 
virtual bool isSourceEnabled () const
 
virtual void enableSource ()
 
virtual void disableSource ()
 
virtual bool getEnableFlag () const
 
virtual void setEnableFlag (bool flag)
 
virtual bool isInitialized () const
 
virtual void setInitializedFlag (bool flag)
 
virtual std::ostream & print (std::ostream &out) const
 Outputs theErrorStatus as an ossimErrorCode and an ossimString. More...
 
- Public Member Functions inherited from ossimConnectableObject
 ossimConnectableObject (ossimObject *owner=0)
 Base constructor of this object. More...
 
 ossimConnectableObject (ossimObject *owner, ossim_int32 inputListSize, ossim_int32 outputListSize, bool inputListIsFixedFlag=true, bool outputListIsFixedFlag=true)
 
virtual ~ossimConnectableObject ()
 
void setId (const ossimId &id)
 All connectable objects will have id's. More...
 
const ossimIdgetId () const
 Will allow us to get this object's id. More...
 
const ossimObjectgetOwner () const
 Fetches the current owner, most likely a container but not limited to one. More...
 
virtual void changeOwner (ossimObject *owner)
 Permits changing the object's owner. More...
 
virtual void setDescription (const ossimString &description)
 
virtual ossimString getDescription () const
 
virtual bool isConnected (ossimConnectableObjectDirectionType direction=CONNECTABLE_DIRECTION_INPUT) const
 will check the direction specified to see if all slots are full. More...
 
 OSSIM_DEPRECATE_METHOD (virtual ossimConnectableObject *findConnectableObject(const ossimId &id))
 
 OSSIM_DEPRECATE_METHOD (virtual ossimConnectableObject *findObjectOfType(RTTItypeid typeId, ossimConnectableObjectDirectionType directionType, bool recurse=true))
 
 OSSIM_DEPRECATE_METHOD (virtual ossimConnectableObject *findObjectOfType(const ossimString &obj, ossimConnectableObjectDirectionType directionType, bool recurse=true))
 
 OSSIM_DEPRECATE_METHOD (virtual ossimConnectableObject *findInputObjectOfType(const ossimString &className))
 
virtual ossim_int32 findInputIndex (const ossimConnectableObject *object)
 Return a valid index of the input list if the passed in object is found else return -1. More...
 
virtual ossim_int32 findInputIndex (const ossimId &id)
 Return a valid index of the input list if the passed id is found else return -1. More...
 
virtual ossim_int32 findOutputIndex (const ossimConnectableObject *object)
 Return a valid index of the output list if the passed in object is found else return -1. More...
 
virtual ossim_int32 findOutputIndex (const ossimId &id)
 Return a valid index of the output list if the passed in object is found else return -1. More...
 
virtual ossim_int32 getMyInputIndexToConnectTo (ossimConnectableObject *object) const
 Should return the first available index to connect to. More...
 
virtual ossim_int32 getMyOutputIndexToConnectTo (ossimConnectableObject *object) const
 Should return the first available index to connect to. More...
 
virtual bool canConnectMyInputTo (ossim_int32 myInputIndex, const ossimConnectableObject *object) const =0
 required to be overriden by derived classes More...
 
virtual bool canConnectMyOutputTo (ossim_int32 myOutputIndex, const ossimConnectableObject *object) const
 default implementation is to allow anyone to connect to us. More...
 
virtual void disconnect (ossimConnectableObject *object=0)
 Will disconnect the object passed in. More...
 
virtual void disconnect (const ossimId &id)
 Will disconnect the object passed in. More...
 
virtual ossimRefPtr< ossimConnectableObjectdisconnectMyInput (ossim_int32 inputIndex, bool disconnectOutputFlag=true, bool createEventFlag=true)
 Will disconnect the object at the given input index and generate a connection event. More...
 
virtual void disconnectMyInput (ossimConnectableObject *input, bool disconnectOutputFlag=true, bool createEventFlag=true)
 Finds the index of the passed in input and calls disconnectMyInput(inputIndex, disconnectOutputFlag, createEventFlag);. More...
 
virtual void disconnectMyInputs (ConnectableObjectList &inputList, bool disconnectOutputFlag=true, bool createEventFlag=true)
 
virtual ossimRefPtr< ossimConnectableObjectdisconnectMyOutput (ossim_int32 outputIndex, bool disconnectInputFlag=true, bool createEventFlag=true)
 Will disconnect the object at the given output index and generate a connection event. More...
 
virtual void disconnectMyOutput (ossimConnectableObject *output, bool disconnectInputFlag=true, bool createEventFlag=true)
 Will disconnect the output object. More...
 
virtual void disconnectMyOutputs (ConnectableObjectList &outputList, bool disconnectOutputFlag=true, bool createEventFlag=true)
 
virtual void disconnectAllInputs ()
 Will disconnect all of the input objects. More...
 
virtual void disconnectAllOutputs ()
 Will disconnect all of the output objects. More...
 
virtual ossim_int32 connectMyInputTo (ossimConnectableObject *inputObject, bool makeOutputConnection=true, bool createEventFlag=true)
 Will try to connect this objects input to the passed in object. More...
 
virtual ossim_int32 connectMyInputTo (ossim_int32 inputIndex, ossimConnectableObject *inputObject, bool makeOutputConnection=true, bool createEventFlag=true)
 Will connect the specified input to the passed in object. More...
 
virtual bool connectMyInputTo (ConnectableObjectList &inputList, bool makeOutputConnection=true, bool createEventFlag=true)
 
virtual ossim_int32 connectMyOutputTo (ossimConnectableObject *outputObject, bool makeInputConnection=true, bool createEventFlag=true)
 Will try to connect this objects output to the passed in object. More...
 
virtual bool connectMyOutputTo (ConnectableObjectList &outputList, bool makeInputConnection=true, bool createEventFlag=true)
 
virtual bool connectInputList (ConnectableObjectList &inputList)
 Will disconnect itself from all inputs and reset to the passed in input list. More...
 
virtual bool connectOutputList (ConnectableObjectList &outputList)
 Will disconnect itself from all outputs and reset to the passed in output list. More...
 
virtual ossim_uint32 getNumberOfInputs () const
 Returns the number of input objects. More...
 
virtual ossim_uint32 getNumberOfOutputs () const
 Return the number of output objects. More...
 
ossimConnectableObjectgetInput (ossim_uint32 index=0)
 returns the object at the specified index. More...
 
const ossimConnectableObjectgetInput (ossim_uint32 index=0) const
 returns the object at the specified index. More...
 
ossimConnectableObjectgetOutput (ossim_uint32 index=0)
 returns the object at the specified index. More...
 
const ossimConnectableObjectgetOutput (ossim_uint32 index=0) const
 returns the object at the specified index. More...
 
virtual void setNumberOfInputs (ossim_int32 numberOfInputs)
 Will set the number of inputs. More...
 
virtual bool getInputListIsFixedFlag () const
 
virtual bool getOutputListIsFixedFlag () const
 
virtual void setNumberOfOutputs (ossim_int32 numberOfInputs)
 Will set the number of outputs. More...
 
const ConnectableObjectListgetInputList () const
 
const ConnectableObjectListgetOutputList () const
 
ConnectableObjectListgetInputList ()
 
ConnectableObjectListgetOutputList ()
 
 OSSIM_DEPRECATE_METHOD (virtual void findAllObjectsOfType(ConnectableObjectList &result, const RTTItypeid &typeInfo, bool recurse=true))
 
 OSSIM_DEPRECATE_METHOD (virtual void findAllObjectsOfType(ConnectableObjectList &result, const ossimString &className, bool recurse=true))
 
virtual void propagateEventToOutputs (ossimEvent &event)
 
virtual void propagateEventToInputs (ossimEvent &event)
 
virtual void setProperty (const ossimString &name, const ossimString &value)
 
virtual ossim_uint32 saveStateOfAllInputs (ossimKeywordlist &kwl, bool saveThisStateFlag=true, ossim_uint32 objectIndex=1, const char *prefix=0) const
 Save the state of all inputs to a keyword list. More...
 
virtual bool fillContainer (ossimConnectableContainer &container)
 Inserts this object and all of its children and inputs into the container provided. More...
 
bool moveInputUp (const ossimId &id)
 Moves the input connection matching id up one in the connection list. More...
 
bool moveInputDown (const ossimId &id)
 Moves the input connection matching id down one in the connection list. More...
 
bool moveInputToTop (const ossimId &id)
 Moves the input connection matching id to the top of the connection list. More...
 
bool moveInputToBottom (const ossimId &id)
 Moves the input connection matching id to the bottom of the connection list. More...
 
virtual void accept (ossimVisitor &visitor)
 We will add a visitor interface for all connectable objects. More...
 
- Public Member Functions inherited from ossimObject
 ossimObject ()
 
virtual ~ossimObject ()
 
virtual ossimObjectdup () const
 
virtual ossimString getShortName () const
 
virtual ossimString getLongName () const
 
virtual ossimString getClassName () const
 
virtual RTTItypeid getType () const
 
virtual bool canCastTo (ossimObject *obj) const
 
virtual bool canCastTo (const RTTItypeid &id) const
 
virtual bool canCastTo (const ossimString &parentClassName) const
 
virtual bool isEqualTo (const ossimObject &obj, ossimCompareType compareType=OSSIM_COMPARE_FULL) const
 
- Public Member Functions inherited from ossimReferenced
 ossimReferenced ()
 
 ossimReferenced (const ossimReferenced &)
 
ossimReferencedoperator= (const ossimReferenced &)
 
void ref () const
 increment the reference count by one, indicating that this object has another pointer which is referencing it. More...
 
void unref () const
 decrement the reference count by one, indicating that a pointer to this object is referencing it. More...
 
void unref_nodelete () const
 decrement the reference count by one, indicating that a pointer to this object is referencing it. More...
 
int referenceCount () const
 
- Public Member Functions inherited from ossimListenerManager
 ossimListenerManager ()
 
virtual ~ossimListenerManager ()
 
virtual void fireEvent (ossimEvent &event)
 
virtual bool addListener (ossimListener *listener)
 
virtual bool removeListener (ossimListener *listener)
 
virtual bool findListener (ossimListener *listener)
 
- Public Member Functions inherited from ossimPropertyInterface
 ossimPropertyInterface ()
 
virtual ~ossimPropertyInterface ()
 
virtual ossimString getPropertyValueAsString (const ossimString &name) const
 
void getPropertyList (std::vector< ossimRefPtr< ossimProperty > > &propertyList) const
 
void setProperties (std::vector< ossimRefPtr< ossimProperty > > &propertyList)
 
- Public Member Functions inherited from ossimErrorStatusInterface
 ossimErrorStatusInterface ()
 
virtual ~ossimErrorStatusInterface ()
 
virtual ossimErrorCode getErrorStatus () const
 
virtual ossimString getErrorStatusString () const
 
virtual void setErrorStatus (ossimErrorCode error_status) const
 
virtual void setErrorStatus () const
 
virtual void clearErrorStatus () const
 
bool hasError () const
 

Protected Member Functions

 ossimImageSource (const ossimImageSource &rhs)
 
const ossimImageSourceoperator= (const ossimImageSource &)
 
- Protected Member Functions inherited from ossimSource
 ossimSource (const ossimSource &rhs)
 
const ossimSourceoperator= (const ossimSource &rhs)
 
- Protected Member Functions inherited from ossimConnectableObject
ossimConnectableObjectfindObjectOfType (ConnectableObjectList *connectableList, ossimVisitor &visitor)
 
- Protected Member Functions inherited from ossimReferenced
virtual ~ossimReferenced ()
 
- Protected Member Functions inherited from ossimListenerManager
 ossimListenerManager (const ossimListenerManager &rhs)
 

Additional Inherited Members

- Public Types inherited from ossimConnectableObject
enum  ossimConnectableObjectDirectionType { CONNECTABLE_DIRECTION_NONE = 0, CONNECTABLE_DIRECTION_INPUT = 1, CONNECTABLE_DIRECTION_OUTPUT = 2 }
 
typedef std::vector< ossimRefPtr< ossimConnectableObject > > ConnectableObjectList
 
- Protected Attributes inherited from ossimSource
bool theEnableFlag
 
bool theInitializedFlag
 
- Protected Attributes inherited from ossimConnectableObject
ossimId theId
 
ossimString theDescription
 
ossimObjecttheOwner
 
bool theInputListIsFixedFlag
 Indicates whether the theInputObjectList is fixed. More...
 
bool theOutputListIsFixedFlag
 Indicates whether the theOutputObjectList is fixed. More...
 
ConnectableObjectList theInputObjectList
 Holds a list of input objects. More...
 
ConnectableObjectList theOutputObjectList
 Holds a list of output objects. More...
 
- Protected Attributes inherited from ossimListenerManager
std::list< ossimListener * > theListenerList
 
bool theEnabledFlag
 
std::list< ossimListener * > theDelayedAdd
 
std::list< ossimListener * > theDelayedRemove
 
bool theFireEventFlag
 
- Protected Attributes inherited from ossimErrorStatusInterface
ossimErrorCode theErrorStatus
 

Detailed Description

Definition at line 23 of file ossimImageSource.h.

Constructor & Destructor Documentation

◆ ossimImageSource() [1/3]

ossimImageSource::ossimImageSource ( ossimObject owner = 0)

◆ ossimImageSource() [2/3]

ossimImageSource::ossimImageSource ( ossimObject owner,
ossim_uint32  inputListSize,
ossim_uint32  outputListSize,
bool  inputListIsFixedFlag = true,
bool  outputListIsFixedFlag = true 
)

Definition at line 25 of file ossimImageSource.cpp.

30  :
31  ossimSource(owner, inputListSize, outputListSize,
32  inputListIsFixedFlag, outputListIsFixedFlag)
33 {
34 }
ossimSource(ossimObject *owner=0)

◆ ~ossimImageSource()

ossimImageSource::~ossimImageSource ( )
virtual

Definition at line 36 of file ossimImageSource.cpp.

37 {
38 }

◆ ossimImageSource() [3/3]

ossimImageSource::ossimImageSource ( const ossimImageSource rhs)
protected

Definition at line 370 of file ossimImageSource.cpp.

371  :ossimSource()
372 {}
ossimSource(ossimObject *owner=0)

Member Function Documentation

◆ getBoundingRect() [1/2]

ossimIrect ossimImageSource::getBoundingRect ( ossim_uint32  resLevel = 0) const
virtual

This will return the bounding rect of the source.

We can have several sources which are in a chain to modify the bounding image rect. lets say you are next to an image handler then it will return the bounding rect for that image. If you are at the right side of a resampler then you will get a bounding rect along the image view plane. This is going to be a very import method for both image writers, mosaics or anything that needs to operate only within the bounds of an image.

Reimplemented in ossimImageHandler, ossimMapCompositionSource, ossimImageChain, ossimImageSourceSequencer, ossimEsriShapeFileFilter, ossimMeanMedianFilter, ossimTopographicCorrectionFilter, ossimElevImageSource, ossimRLevelFilter, ossimSubImageTileSource, ossimGdalOgrVectorAnnotation, ossimAnnotationSource, ossimImageRenderer, ossimScaleFilter, ossimMemoryImageSource, ossimPolyCutter, ossimRectangleCutFilter, ossimImageCombiner, ossimFusionCombiner, ossimOrthoImageMosaic, and ossimTrimFilter.

Definition at line 160 of file ossimImageSource.cpp.

References getBoundingRect(), ossimConnectableObject::getInput(), ossimIrect::makeNan(), and PTR_CAST.

Referenced by ossimScaleFilter::allocate(), ossimWatermarkFilter::allocate(), ossimBrightnessMatch::computeInputBrightness(), ossimIntensityAdjustmentFilter::createAndPopulateGrid(), ossimElevRemapper::elevRemap(), ossimCacheTileSource::fillTile(), ossimNullPixelFlip::flipPixels(), ossimFusionCombiner::getBoundingRect(), ossimPolyCutter::getBoundingRect(), ossimMemoryImageSource::getBoundingRect(), ossimScaleFilter::getBoundingRect(), ossimAnnotationSource::getBoundingRect(), ossimSubImageTileSource::getBoundingRect(), ossimImageRenderer::getBoundingRect(), ossimRLevelFilter::getBoundingRect(), ossimTopographicCorrectionFilter::getBoundingRect(), ossimMeanMedianFilter::getBoundingRect(), ossimEsriShapeFileFilter::getBoundingRect(), ossimImageSourceSequencer::getBoundingRect(), getBoundingRect(), ossimCacheTileSource::getCacheId(), ossimIgenGenerator::getInputBoundingRect(), ossimTiledImagePatch::getTile(), ossimImageRenderer::getTileAtResLevel(), getValidImageVertices(), ossimMapCompositionSource::getViewingRect(), ossimImageToPlaneNormalFilter::initialize(), ossimIntensityAdjustmentFilter::initialize(), ossimImageSourceSequencer::initialize(), ossimWatermarkFilter::initialize(), ossimAtCorrGridRemapper::initialize(), ossimPixelFlipper::initialize(), ossimImageRenderer::initializeBoundingRects(), ossimImageCombiner::precomputeBounds(), ossimIgenGenerator::setInput(), ossimRectangleCutFilter::setRectangle(), and ossimFgdcFileWriter::writeFile().

161 {
163  if(inter)
164  {
165  return inter->getBoundingRect(resLevel);
166  }
167  ossimIrect rect;
168  rect.makeNan();
169  return rect;
170 }
virtual ossimIrect getBoundingRect(ossim_uint32 resLevel=0) const
This will return the bounding rect of the source.
ossimConnectableObject * getInput(ossim_uint32 index=0)
returns the object at the specified index.
#define PTR_CAST(T, p)
Definition: ossimRtti.h:321
void makeNan()
Definition: ossimIrect.h:329

◆ getBoundingRect() [2/2]

void ossimImageSource::getBoundingRect ( ossimIrect rect,
ossim_uint32  resLevel = 0 
) const
virtual

Gets the bounding rectangle of the source.

This default implementation calls the getBoundingRect interface that returns a rectangle. Derived classes should override as needed.

Parameters
rectInitialized with bounding rectangle by this.
resLevelReduced resolution level if applicable.

Reimplemented in ossimImageRenderer.

Definition at line 172 of file ossimImageSource.cpp.

References getBoundingRect().

173 {
174  rect = getBoundingRect( resLevel );
175 }
virtual ossimIrect getBoundingRect(ossim_uint32 resLevel=0) const
This will return the bounding rect of the source.

◆ getDecimationFactor()

void ossimImageSource::getDecimationFactor ( ossim_uint32  resLevel,
ossimDpt result 
) const
virtual

Will return the decimation factor for the given resolution level.

the decimation is the scale from Resolution 0 or full res. Usually this is a power of 2 decimation where the decimation result is 1.0/2^resoltion.

Reimplemented in ossimImageHandler, ossimGdalTileSource, ossimImageChain, ossimKakaduJ2kReader, ossimMrSidReader, ossimImageSourceSequencer, ossimElevImageSource, ossimImageRenderer, ossimTopographicCorrectionFilter, ossimMemoryImageSource, ossimVideoImageSource, ossimScaleFilter, and ossimRLevelFilter.

Definition at line 88 of file ossimImageSource.cpp.

References getDecimationFactor(), ossimConnectableObject::getInput(), and PTR_CAST.

Referenced by ossimImageRenderer::fillTile(), ossimPolyCutter::getBoundingRect(), ossimSubImageTileSource::getBoundingRect(), ossimMapCompositionSource::getBoundingRect(), ossimRLevelFilter::getDecimationFactor(), getDecimationFactor(), ossimTopographicCorrectionFilter::getDecimationFactor(), ossimImageRenderer::getDecimationFactor(), ossimImageSourceSequencer::getDecimationFactor(), ossimImageToPlaneNormalFilter::getTile(), ossimPolyCutter::getTile(), and ossimSubImageTileSource::getTile().

90 {
92  getInput(0));
93  if(inter)
94  {
95  inter->getDecimationFactor(resLevel, result);
96  }
97 }
ossimConnectableObject * getInput(ossim_uint32 index=0)
returns the object at the specified index.
#define PTR_CAST(T, p)
Definition: ossimRtti.h:321
virtual void getDecimationFactor(ossim_uint32 resLevel, ossimDpt &result) const
Will return the decimation factor for the given resolution level.

◆ getDecimationFactors()

void ossimImageSource::getDecimationFactors ( std::vector< ossimDpt > &  decimations) const
virtual

Will return an array of all decimations for each resolution level.

Reimplemented in ossimMemoryImageSource, and ossimVideoImageSource.

Definition at line 99 of file ossimImageSource.cpp.

References getDecimationFactors(), ossimConnectableObject::getInput(), and PTR_CAST.

Referenced by ossimImageHistogramSource::computeNormalModeHistogram(), ossimTopographicCorrectionFilter::getDecimationFactors(), getDecimationFactors(), ossimImageRenderer::getDecimationFactors(), ossimImageSourceSequencer::getDecimationFactors(), and ossimRectangleCutFilter::initialize().

100 {
102  getInput(0));
103  if(inter)
104  {
105  inter->getDecimationFactors(decimations);
106  }
107 }
ossimConnectableObject * getInput(ossim_uint32 index=0)
returns the object at the specified index.
#define PTR_CAST(T, p)
Definition: ossimRtti.h:321
virtual void getDecimationFactors(std::vector< ossimDpt > &decimations) const
Will return an array of all decimations for each resolution level.

◆ getImageGeometry()

ossimRefPtr< ossimImageGeometry > ossimImageSource::getImageGeometry ( )
virtual

Returns the image geometry object associated with this tile source or NULL if not defined.

The geometry contains full-to-local image transform as well as projection (image-to-world). Default implementation returns the image geometry object associated with the next
(left) input source (if any) connected to this source in the chain, or NULL.

Reimplemented in ossimImageHandler, ossimCibCadrgTileSource, ossimGpkgReader, ossimPngReader, ossimImageCacheBase, ossimKakaduJp2Reader, ossimRpfCacheTileSource, ossimLasReader, ossimImageChain, ossimH5ImageHandler, ossimMrSidReader, ossimGeoPdfReader, ossimPointCloudImageHandler, ossimMG4LidarReader, ossimJpegTileSource, ossimOpjJp2Reader, ossimHdfReader, ossimGeneralRasterTileSource, ossimUsgsDemTileSource, ossimOgrVectorTileSource, ossimAdrgTileSource, ossimKmlSuperOverlayReader, ossimDtedTileSource, ossimGdalTileSource, ossimEsriShapeFileFilter, ossimVpfTileSource, ossimRangeDomeTileSource, ossimBitMaskTileSource, ossimImageRenderer, ossimBandSeparateHandler, ossimplugins::ossimTerraSarTiffReader, ossimplugins::ossimRadarSat2TiffReader, ossimMemoryImageSource, ossimKakaduJpipHandler, ossimVideoImageHandler, ossimLandsatTileSource, ossimScaleFilter, ossimVideoImageSource, ossimGeoAnnotationSource, ossimEnviTileSource, ossimERSTileSource, ossimRLevelFilter, ossimPointCloudUtilityFilter, ossimSrtmTileSource, ossimQbTileFilesHandler, ossimDoqqTileSource, ossimQuickbirdTiffTileSource, ossimOrthoImageMosaic, ossimViirsHandler, ossimViirsHandler, and ossimQuickbirdNitfTileSource.

Definition at line 262 of file ossimImageSource.cpp.

References getImageGeometry(), ossimConnectableObject::getInput(), and PTR_CAST.

Referenced by ossimGpkgWriter::addLevels(), ossimImageRenderer::checkIVT(), ossimPotraceTool::convertToBitmap(), ossimRLevelFilter::getImageGeometry(), ossimGeoAnnotationSource::getImageGeometry(), ossimScaleFilter::getImageGeometry(), ossimImageRenderer::getImageGeometry(), getImageGeometry(), ossimElevRemapper::initialize(), ossimSFIMFusion::initialize(), ossimImageToPlaneNormalFilter::initialize(), ossimMapCompositionSource::inputMapProjection(), ossimImageRenderer::refreshEvent(), ossimGpkgWriter::writeEntry(), ossimGeomFileWriter::writeFile(), ossimERSFileWriter::writeFile(), ossimEnviHeaderFileWriter::writeFile(), ossimFgdcFileWriter::writeFile(), ossimNitfWriterBase::writeGeometry(), ossimKakaduJp2Writer::writeGeotiffBox(), ossimKakaduJp2Writer::writeGmlBox(), ossimGdalWriter::writeProjectionInfo(), and ossimWriter::writeTiffTags().

263 {
265  if ( getInput(0) )
266  {
268  if( inter )
269  {
270  result = inter->getImageGeometry();
271  }
272  }
273  return result;
274 }
ossimConnectableObject * getInput(ossim_uint32 index=0)
returns the object at the specified index.
#define PTR_CAST(T, p)
Definition: ossimRtti.h:321
virtual ossimRefPtr< ossimImageGeometry > getImageGeometry()
Returns the image geometry object associated with this tile source or NULL if not defined...

◆ getMaxPixelValue()

double ossimImageSource::getMaxPixelValue ( ossim_uint32  band = 0) const
virtual

Returns the max pixel of the band.

Reimplemented in ossimImageHandler, ossimHistogramRemapper, ossimNitfTileSource, ossimGdalTileSource, ossimEquationCombiner, ossimLasReader, ossimTiffTileSource, ossimPointCloudImageHandler, ossimHdf5ImageHandler, ossimPngReader, ossimOgrVectorTileSource, ossimOgrGdalTileSource, ossimImageChain, ossimKakaduNitfReader, ossimPixelFlipper, ossimGeneralRasterTileSource, ossimBumpShadeTileSource, ossimIndexToRgbLutFilter, ossimOpjJp2Reader, ossimImageSourceSequencer, ossimVpfTileSource, ossimPiecewiseRemapper, ossimElevImageSource, ossimImageCacheTileSource, ossimBandSelector, ossimKMeansFilter, ossimDtedTileSource, ossimBitMaskTileSource, ossimUsgsDemTileSource, ossimTopographicCorrectionFilter, ossimRgbToIndexFilter, ossimImageHandlerMtAdaptor, ossimNBandToIndexFilter, ossimBandAverageFilter, ossimConvolutionFilter1D, ossimScalarRemapper, ossimShiftFilter, ossimImageCombiner, ossimBandMergeSource, ossimLinearStretchRemapper, ossimMemoryImageSource, ossimTwoColorView, ossimLandsatTileSource, ossimCastTileSourceFilter, ossim3x3ConvolutionFilter, ossimFftFilter, ossimHsiToRgbSource, ossimRgbToHsiSource, ossimRgbToHsvSource, ossimHsvToRgbSource, and ossimImageToPlaneNormalFilter.

Definition at line 246 of file ossimImageSource.cpp.

References ossim::defaultMax(), ossimConnectableObject::getInput(), getMaxPixelValue(), getOutputScalarType(), and PTR_CAST.

Referenced by ossim3x3ConvolutionFilter::computeNullMinMax(), ossimConvolutionFilter1D::computeNullMinMax(), ossimImageDataFactory::create(), ossimImageHistogramSource::getBinInformation(), ossimImageToPlaneNormalFilter::getMaxPixelValue(), ossimFftFilter::getMaxPixelValue(), ossim3x3ConvolutionFilter::getMaxPixelValue(), ossimCastTileSourceFilter::getMaxPixelValue(), ossimMemoryImageSource::getMaxPixelValue(), ossimBandMergeSource::getMaxPixelValue(), ossimImageCombiner::getMaxPixelValue(), ossimShiftFilter::getMaxPixelValue(), ossimConvolutionFilter1D::getMaxPixelValue(), ossimBandAverageFilter::getMaxPixelValue(), ossimNBandToIndexFilter::getMaxPixelValue(), ossimRgbToIndexFilter::getMaxPixelValue(), ossimTopographicCorrectionFilter::getMaxPixelValue(), ossimBandSelector::getMaxPixelValue(), ossimPiecewiseRemapper::getMaxPixelValue(), ossimVpfTileSource::getMaxPixelValue(), ossimImageSourceSequencer::getMaxPixelValue(), ossimPixelFlipper::getMaxPixelValue(), getMaxPixelValue(), ossimImageChain::getMaxPixelValue(), ossimOgrGdalTileSource::getMaxPixelValue(), ossimEquationCombiner::getMaxPixelValue(), ossimHistogramRemapper::getMaxPixelValue(), ossimPixelFlipper::getMinPixelValue(), ossimLinearStretchRemapper::initialize(), ossimIndexToRgbLutFilter::initialize(), ossimPixelFlipper::inRange(), and ossimHistogramRemapper::setupTable().

247 {
249  getInput(0));
250  if(inter)
251  {
252  return inter->getMaxPixelValue(band);
253  }
254 
256 }
ossimConnectableObject * getInput(ossim_uint32 index=0)
returns the object at the specified index.
#define PTR_CAST(T, p)
Definition: ossimRtti.h:321
OSSIM_DLL double defaultMax(ossimScalarType scalarType)
virtual ossimScalarType getOutputScalarType() const
This will be used to query the output pixel type of the tile source.
virtual double getMaxPixelValue(ossim_uint32 band=0) const
Returns the max pixel of the band.

◆ getMinPixelValue()

double ossimImageSource::getMinPixelValue ( ossim_uint32  band = 0) const
virtual

Returns the min pixel of the band.

Reimplemented in ossimImageHandler, ossimHistogramRemapper, ossimNitfTileSource, ossimGdalTileSource, ossimEquationCombiner, ossimTiffTileSource, ossimLasReader, ossimHdf5ImageHandler, ossimPointCloudImageHandler, ossimOgrVectorTileSource, ossimImageChain, ossimOgrGdalTileSource, ossimPixelFlipper, ossimKakaduNitfReader, ossimGeneralRasterTileSource, ossimIndexToRgbLutFilter, ossimImageSourceSequencer, ossimVpfTileSource, ossimBumpShadeTileSource, ossimPiecewiseRemapper, ossimElevImageSource, ossimImageCacheTileSource, ossimBandSelector, ossimKMeansFilter, ossimDtedTileSource, ossimBitMaskTileSource, ossimUsgsDemTileSource, ossimTopographicCorrectionFilter, ossimRgbToIndexFilter, ossimImageHandlerMtAdaptor, ossimNBandToIndexFilter, ossimConvolutionFilter1D, ossimScalarRemapper, ossimBandAverageFilter, ossimShiftFilter, ossimImageCombiner, ossimBandMergeSource, ossimLinearStretchRemapper, ossimMemoryImageSource, ossimTwoColorView, ossimCastTileSourceFilter, ossimLandsatTileSource, ossim3x3ConvolutionFilter, ossimFftFilter, ossimHsiToRgbSource, ossimRgbToHsiSource, ossimRgbToHsvSource, ossimHsvToRgbSource, and ossimImageToPlaneNormalFilter.

Definition at line 235 of file ossimImageSource.cpp.

References ossim::defaultMin(), ossimConnectableObject::getInput(), getMinPixelValue(), getOutputScalarType(), and PTR_CAST.

Referenced by ossim3x3ConvolutionFilter::computeNullMinMax(), ossimConvolutionFilter1D::computeNullMinMax(), ossimImageDataFactory::create(), ossimImageHistogramSource::getBinInformation(), ossimPixelFlipper::getMaxPixelValue(), ossimImageToPlaneNormalFilter::getMinPixelValue(), ossimFftFilter::getMinPixelValue(), ossim3x3ConvolutionFilter::getMinPixelValue(), ossimCastTileSourceFilter::getMinPixelValue(), ossimMemoryImageSource::getMinPixelValue(), ossimBandMergeSource::getMinPixelValue(), ossimImageCombiner::getMinPixelValue(), ossimShiftFilter::getMinPixelValue(), ossimBandAverageFilter::getMinPixelValue(), ossimConvolutionFilter1D::getMinPixelValue(), ossimNBandToIndexFilter::getMinPixelValue(), ossimRgbToIndexFilter::getMinPixelValue(), ossimTopographicCorrectionFilter::getMinPixelValue(), ossimBandSelector::getMinPixelValue(), ossimPiecewiseRemapper::getMinPixelValue(), ossimVpfTileSource::getMinPixelValue(), ossimImageSourceSequencer::getMinPixelValue(), getMinPixelValue(), ossimPixelFlipper::getMinPixelValue(), ossimOgrGdalTileSource::getMinPixelValue(), ossimEquationCombiner::getMinPixelValue(), ossimHistogramRemapper::getMinPixelValue(), ossimBandAverageFilter::getNullPixelValue(), ossimLinearStretchRemapper::initialize(), ossimIndexToRgbLutFilter::initialize(), ossimPixelFlipper::inRange(), ossimHistogramRemapper::setMinOutputValue(), and ossimHistogramRemapper::setupTable().

236 {
238  getInput(0));
239  if(inter)
240  {
241  return inter->getMinPixelValue(band);
242  }
244 }
ossimConnectableObject * getInput(ossim_uint32 index=0)
returns the object at the specified index.
virtual double getMinPixelValue(ossim_uint32 band=0) const
Returns the min pixel of the band.
OSSIM_DLL double defaultMin(ossimScalarType scalarType)
Definition: ossimCommon.cpp:73
#define PTR_CAST(T, p)
Definition: ossimRtti.h:321
virtual ossimScalarType getOutputScalarType() const
This will be used to query the output pixel type of the tile source.

◆ getNullPixelValue()

double ossimImageSource::getNullPixelValue ( ossim_uint32  band = 0) const
virtual

Each band has a null pixel associated with it.

The null pixel represents an invalid value.

Reimplemented in ossimImageHandler, ossimNitfTileSource, ossimGdalTileSource, ossimLasReader, ossimTiffTileSource, ossimEquationCombiner, ossimH5ImageHandler, ossimPointCloudImageHandler, ossimHdf5ImageHandler, ossimImageChain, ossimOgrVectorTileSource, ossimOgrGdalTileSource, ossimKakaduNitfReader, ossimGeneralRasterTileSource, ossimIndexToRgbLutFilter, ossimImageSourceSequencer, ossimVpfTileSource, ossimImageCacheTileSource, ossimBandSelector, ossimDtedTileSource, ossimBitMaskTileSource, ossimUsgsDemTileSource, ossimTopographicCorrectionFilter, ossimImageHandlerMtAdaptor, ossimRgbToIndexFilter, ossimNBandToIndexFilter, ossimConvolutionFilter1D, ossimScalarRemapper, ossimBandAverageFilter, ossimImageCombiner, ossimShiftFilter, ossimBandMergeSource, ossimMemoryImageSource, ossimTwoColorView, ossimFftFilter, ossimCastTileSourceFilter, ossimLandsatTileSource, ossim3x3ConvolutionFilter, ossimViirsHandler, and ossimViirsHandler.

Definition at line 223 of file ossimImageSource.cpp.

References ossim::defaultNull(), ossimConnectableObject::getInput(), getNullPixelValue(), getOutputScalarType(), and PTR_CAST.

Referenced by ossimPiecewiseRemapper::buildLinearNativeTable(), ossim3x3ConvolutionFilter::computeNullMinMax(), ossimConvolutionFilter1D::computeNullMinMax(), ossimImageDataFactory::create(), ossimCastTileSourceFilter::getNullPixelValue(), ossimFftFilter::getNullPixelValue(), ossimMemoryImageSource::getNullPixelValue(), ossimBandMergeSource::getNullPixelValue(), ossimImageCombiner::getNullPixelValue(), ossimShiftFilter::getNullPixelValue(), ossimBandAverageFilter::getNullPixelValue(), ossimNBandToIndexFilter::getNullPixelValue(), ossimRgbToIndexFilter::getNullPixelValue(), ossimTopographicCorrectionFilter::getNullPixelValue(), ossimBandSelector::getNullPixelValue(), ossimVpfTileSource::getNullPixelValue(), getNullPixelValue(), ossimImageSourceSequencer::getNullPixelValue(), ossimOgrGdalTileSource::getNullPixelValue(), ossimEquationCombiner::getNullPixelValue(), ossimLinearStretchRemapper::getTile(), ossimKMeansFilter::getTile(), ossimBandLutFilter::getTile(), ossimIndexToRgbLutFilter::getTile(), ossimNBandToIndexFilter::initialize(), and ossimPixelFlipper::inRange().

224 {
226  getInput(0));
227  if(inter)
228  {
229  return inter->getNullPixelValue(band);
230  }
231 
233 }
ossimConnectableObject * getInput(ossim_uint32 index=0)
returns the object at the specified index.
OSSIM_DLL double defaultNull(ossimScalarType scalarType)
#define PTR_CAST(T, p)
Definition: ossimRtti.h:321
virtual ossimScalarType getOutputScalarType() const
This will be used to query the output pixel type of the tile source.
virtual double getNullPixelValue(ossim_uint32 band=0) const
Each band has a null pixel associated with it.

◆ getNumberOfDecimationLevels()

ossim_uint32 ossimImageSource::getNumberOfDecimationLevels ( ) const
virtual

Will return the number of resolution levels.

Note: resolution level 0 is included in the return count.

Reimplemented in ossimImageHandler, ossimLasReader, ossimGpkgReader, ossimImageChain, ossimPointCloudImageHandler, ossimTiffTileSource, ossimKakaduJ2kReader, ossimKakaduJp2Reader, ossimMrSidReader, ossimMG4LidarReader, ossimImageSourceSequencer, ossimElevImageSource, ossimOgrGdalTileSource, ossimOgrVectorTileSource, ossimBitMaskTileSource, ossimImageRenderer, ossimCcfTileSource, ossimGdalTileSource, ossimTopographicCorrectionFilter, ossimOpjJp2Reader, ossimKakaduNitfReader, ossimVpfTileSource, ossimScaleFilter, ossimImageHandlerMtAdaptor, ossimMemoryImageSource, ossimVideoImageSource, and ossimKakaduJpipHandler.

Definition at line 109 of file ossimImageSource.cpp.

References ossimConnectableObject::getInput(), getNumberOfDecimationLevels(), and PTR_CAST.

Referenced by ossimBrightnessMatch::computeInputBrightness(), ossimImageRenderer::fillTile(), ossimTopographicCorrectionFilter::getNumberOfDecimationLevels(), getNumberOfDecimationLevels(), ossimImageRenderer::getNumberOfDecimationLevels(), ossimImageSourceSequencer::getNumberOfDecimationLevels(), ossimImageRenderer::getTileAtResLevel(), ossimPixelFlipper::initialize(), ossimCacheTileSource::initializeRlevelCache(), and ossimTiledImagePatch::isValidRLevel().

110 {
112  getInput(0));
113  if(inter)
114  {
115  return inter->getNumberOfDecimationLevels();
116  }
117  return 0;
118 }
virtual ossim_uint32 getNumberOfDecimationLevels() const
Will return the number of resolution levels.
ossimConnectableObject * getInput(ossim_uint32 index=0)
returns the object at the specified index.
#define PTR_CAST(T, p)
Definition: ossimRtti.h:321

◆ getNumberOfInputBands()

virtual ossim_uint32 ossimImageSource::getNumberOfInputBands ( ) const
pure virtual

◆ getNumberOfOutputBands()

ossim_uint32 ossimImageSource::getNumberOfOutputBands ( ) const
virtual

Returns the number of bands in a tile returned from this TileSource.

Reimplemented in ossimCibCadrgTileSource, ossimLasReader, ossimRpfCacheTileSource, ossimImageCacheBase, ossimBumpShadeTileSource, ossimIndexToRgbLutFilter, ossimImageCacheTileSource, ossimNitfTileSource, ossimGeoPdfReader, ossimKakaduJp2Reader, ossimTiffTileSource, ossimKakaduJ2kReader, ossimBandSelector, ossimMG4LidarReader, ossimMrSidReader, ossimAdrgTileSource, ossimH5ImageHandler, ossimPngReader, ossimHdfReader, ossimDtedTileSource, ossimOgrGdalTileSource, ossimHdf5ImageHandler, ossimBitMaskTileSource, ossimOgrVectorTileSource, ossimGpkgReader, ossimGdalTileSource, ossimCcfTileSource, ossimOpjJp2Reader, ossimJpegTileSource, ossimTopographicCorrectionFilter, ossimGeneralRasterTileSource, ossimKmlSuperOverlayReader, ossimUsgsDemTileSource, ossimImageHandlerMtAdaptor, ossimHsiRemapper, ossimElevImageSource, ossimVpfTileSource, ossimRgbToIndexFilter, ossimNBandToIndexFilter, ossimKakaduJpipHandler, ossimVideoImageHandler, ATP::AtpTileSource, ossimVideoImageSource, ossimBandMergeSource, ossimMemoryImageSource, ossimAnnotationSource, ossimRgbToGreyFilter, ossimBandAverageFilter, ossimMapCompositionSource, ossimTwoColorView, ossimPointCloudUtilityFilter, ossimFftFilter, ossimImageToPlaneNormalFilter, ossimRgbToHsiSource, and ossimRgbToHsvSource.

Definition at line 323 of file ossimImageSource.cpp.

References getNumberOfInputBands().

Referenced by ossimLinearStretchRemapper::allocate(), ossimTableRemapper::allocate(), ossimWatermarkFilter::allocate(), ossimPiecewiseRemapper::buildLinearNativeTable(), ossimPiecewiseRemapper::buildTable(), ossimBandAverageFilter::checkWeights(), ossimImageHistogramSource::computeFastModeHistogram(), ossimImageHistogramSource::computeNormalModeHistogram(), ossim3x3ConvolutionFilter::computeNullMinMax(), ossimConvolutionFilter1D::computeNullMinMax(), ossimBandMergeSource::computeNumberOfInputBands(), ossimImageStatisticsSource::computeStatisticsTemplate(), ATP::AtpGenerator::constructChain(), ossimMultiBandHistogram::create(), ossimImageDataFactory::create(), ossimSingleImageChain::createRenderedChain(), ossimInfo::getImageInfo(), ossimBandMergeSource::getMaxPixelValue(), ossimImageCombiner::getMaxPixelValue(), ossimBandAverageFilter::getMaxPixelValue(), ossimBandMergeSource::getMinPixelValue(), ossimImageCombiner::getMinPixelValue(), ossimBandAverageFilter::getMinPixelValue(), ossimBandMergeSource::getNullPixelValue(), ossimImageCombiner::getNullPixelValue(), ossimImageSourceFilter::getNumberOfInputBands(), ossimImageSourceSequencer::getNumberOfInputBands(), ossimImageToPlaneNormalFilter::getNumberOfOutputBands(), ossimFftFilter::getNumberOfOutputBands(), ossimTwoColorView::getNumberOfOutputBands(), ossimBandAverageFilter::getNumberOfOutputBands(), ossimAnnotationSource::getNumberOfOutputBands(), ossimRgbToGreyFilter::getNumberOfOutputBands(), ossimNBandToIndexFilter::getNumberOfOutputBands(), ossimRgbToIndexFilter::getNumberOfOutputBands(), ossimImageHandlerMtAdaptor::getNumberOfOutputBands(), ossimTopographicCorrectionFilter::getNumberOfOutputBands(), ossimIndexToRgbLutFilter::getNumberOfOutputBands(), ossimImageHandler::getOverviewTile(), ossimClosestToCenterCombiner::getTile(), ossimLinearStretchRemapper::getTile(), ossimBumpShadeTileSource::getTile(), ossimGdalDataset::init(), ossimFusionCombiner::initialize(), ossimHistoMatchRemapper::initialize(), ossimImageCombiner::initialize(), ossimLinearStretchRemapper::initialize(), ossimAnnotationSource::initialize(), ossimBandClipFilter::initialize(), ossimWatermarkFilter::initialize(), ossimTwoColorView::initialize(), ossimOverviewSequencer::initialize(), ossimEquationCombiner::initialize(), ossimChipperUtil::initializePsmChain(), ossimPiecewiseRemapper::initMinMax(), ossimPointCloudImageHandler::initTile(), ossimTiledElevationDatabase::isCompatible(), ossimNBandToIndexFilter::isSourceEnabled(), ossimTiffWriter::openTiff(), ossimPiecewiseRemapper::saveState(), ossimPdfWriter::setupInputChain(), ossimPiecewiseRemapper::setupTable(), ossimNitf20Writer::writeBlockBandSeparate(), ossimNitfWriter::writeBlockBandSeparate(), ossimNitf20Writer::writeBlockBandSequential(), ossimNitfWriter::writeBlockBandSequential(), ossimERSFileWriter::writeFile(), ossimEnviHeaderFileWriter::writeFile(), ossimJpegWriter::writeFile(), ossimWriter::writeTiffTags(), and ossimTiffWriter::writeTiffTags().

324 {
325  return getNumberOfInputBands();
326 }
virtual ossim_uint32 getNumberOfInputBands() const =0

◆ getObject() [1/2]

virtual ossimObject* ossimImageSource::getObject ( )
inlinevirtual

For RTTI support.

overrides ossimImageSource get object to return the correct casted base pointer for RTTI casting

Definition at line 67 of file ossimImageSource.h.

Referenced by ossimSFIMFusion::initialize(), and ossimLocalCorrelationFusion::initialize().

67 { return this; }

◆ getObject() [2/2]

virtual const ossimObject* ossimImageSource::getObject ( ) const
inlinevirtual

For RTTI support.

overrides ossimImageSource get object to return the correct casted base pointer for RTTI casting

Definition at line 74 of file ossimImageSource.h.

74 { return this; }

◆ getOutputBandList()

void ossimImageSource::getOutputBandList ( std::vector< ossim_uint32 > &  bandList) const
virtual

Initializes bandList.

This implementation initializes to the zero based order of input bands. Derived classes that are band selectors should override.

Parameters
bandListInitialized by this.

Reimplemented in ossimGeneralRasterTileSource, ossimImageChain, ossimTiffTileSource, ossimBandSelector, and ossimImageSourceFilter.

Definition at line 306 of file ossimImageSource.cpp.

References getNumberOfInputBands().

Referenced by ossimHistogramEqualization::allocate(), ossimTopographicCorrectionFilter::allocate(), ossimBandSelector::checkPassThrough(), ossimImageSourceFilter::getOutputBandList(), ossimBandSelector::getOutputBandList(), ossimTiffTileSource::getOutputBandList(), ossimImageChain::getOutputBandList(), if(), ossimImageHandler::isIdentityBandList(), ossimOverviewBuilderBase::setInputSource(), ossimImageHandler::setOutputBandList(), and ossimImageHandler::setOutputToInputBandList().

307 {
308  const ossim_uint32 INPUT_BANDS = getNumberOfInputBands();
309  if ( INPUT_BANDS )
310  {
311  bandList.resize( INPUT_BANDS );
312  for ( ossim_uint32 band = 0; band < INPUT_BANDS; ++band )
313  {
314  bandList[band] = band;
315  }
316  }
317  else
318  {
319  bandList.clear();
320  }
321 }
unsigned int ossim_uint32
virtual ossim_uint32 getNumberOfInputBands() const =0

◆ getOutputScalarType()

ossimScalarType ossimImageSource::getOutputScalarType ( ) const
virtual

This will be used to query the output pixel type of the tile source.

Please ignore the argument. It will soon be removed.

Reimplemented in ossimCibCadrgTileSource, ossimRpfCacheTileSource, ossimEquationCombiner, ossimTiffTileSource, ossimImageChain, ossimLasReader, ossimPngReader, ossimPixelFlipper, ossimNitfTileSource, ossimPointCloudImageHandler, ossimGpkgReader, ossimGdalTileSource, ossimOgrVectorTileSource, ossimAdrgTileSource, ossimOgrGdalTileSource, ossimCcfTileSource, ossimDtedTileSource, ossimGeoPdfReader, ossimKakaduJp2Reader, ossimKmlSuperOverlayReader, ossimH5ImageHandler, ossimOpjJp2Reader, ossimBumpShadeTileSource, ossimImageSourceSequencer, ossimIndexToRgbLutFilter, ossimHdf5ImageHandler, ossimKakaduJ2kReader, ossimUsgsDemTileSource, ossimBandLutFilter, ossimJpegTileSource, ossimElevImageSource, ossimMG4LidarReader, ossimMrSidReader, ossimVpfTileSource, ossimHdfReader, ossimGeneralRasterTileSource, ossimTiledImageHandler, ossimRangeDomeTileSource, ossimImageCacheTileSource, ossimBitMaskTileSource, ossimTopographicCorrectionFilter, ossimBandSeparateHandler, ossimKMeansFilter, ossimImageHandlerMtAdaptor, ossimKakaduJpipHandler, ossimRgbToIndexFilter, ossimLinearStretchRemapper, ossimNBandToIndexFilter, ossimVideoImageHandler, ossimSlopeFilter, ossimImageCombiner, ossimVideoImageSource, ATP::AtpTileSource, ossimLandsatTileSource, ossimMemoryImageSource, ossimAnnotationSource, ossimFftFilter, ossimScalarRemapper, ossimTwoColorView, ossimTableRemapper, ossimRgbToGreyFilter, ossimMapCompositionSource, ossimPointCloudUtilityFilter, ossimFusionCombiner, ossimImageToPlaneNormalFilter, ossimCastTileSourceFilter, ossimHsiToRgbSource, ossimRgbToHsiSource, ossimRgbToHsvSource, and ossimHsvToRgbSource.

Definition at line 120 of file ossimImageSource.cpp.

References ossimConnectableObject::getInput(), getOutputScalarType(), OSSIM_SCALAR_UNKNOWN, and PTR_CAST.

Referenced by ossimWatermarkFilter::allocate(), ossim3x3ConvolutionFilter::computeNullMinMax(), ossimConvolutionFilter1D::computeNullMinMax(), ossimImageStatisticsSource::computeStatistics(), ossimConvolutionSource::convolve(), ossimMultiBandHistogram::create(), ossimImageDataFactory::create(), ossimSingleImageChain::createRenderedChain(), ossimImageHistogramSource::getBinInformation(), ossimSingleImageChain::getImageHandlerScalarType(), ossimInfo::getImageInfo(), getMaxPixelValue(), ossimImageHandler::getMaxPixelValue(), getMinPixelValue(), ossimImageHandler::getMinPixelValue(), ossimMpiMasterOverviewSequencer::getNextTile(), ossim3x3ConvolutionFilter::getNullPixelValue(), ossimConvolutionFilter1D::getNullPixelValue(), getNullPixelValue(), ossimImageHandler::getNullPixelValue(), ossimCastTileSourceFilter::getOutputScalarType(), ossimImageToPlaneNormalFilter::getOutputScalarType(), ossimFusionCombiner::getOutputScalarType(), ossimRgbToGreyFilter::getOutputScalarType(), ossimTableRemapper::getOutputScalarType(), ossimAnnotationSource::getOutputScalarType(), ossimFftFilter::getOutputScalarType(), ossimMemoryImageSource::getOutputScalarType(), ossimImageCombiner::getOutputScalarType(), ossimNBandToIndexFilter::getOutputScalarType(), ossimRgbToIndexFilter::getOutputScalarType(), ossimImageHandlerMtAdaptor::getOutputScalarType(), ossimTopographicCorrectionFilter::getOutputScalarType(), ossimIndexToRgbLutFilter::getOutputScalarType(), ossimImageSourceSequencer::getOutputScalarType(), getOutputScalarType(), ossimPixelFlipper::getOutputScalarType(), ossimEquationCombiner::getOutputScalarType(), ossimImageHandler::getProperty(), ossimBumpShadeTileSource::getTile(), ossimHistoMatchRemapper::initialize(), ossimImageCombiner::initialize(), ossimTableRemapper::initialize(), ossimWatermarkFilter::initialize(), ossimTwoColorView::initialize(), ossimChipperUtil::initializeColorReliefChain(), ossimOverviewBuilderBase::initializeScanOptions(), ossimTiledElevationDatabase::isCompatible(), ossimNBandToIndexFilter::isSourceEnabled(), ossimImageHandler::loadMetaData(), main(), ossimGeoidImage::open(), ossimOverviewSequencer::resampleTile(), ossimBandSelector::setOutputBandList(), ossimMpiSlaveOverviewSequencer::slaveProcessTiles(), and ossimERSFileWriter::writeFile().

121 {
123  getInput(0));
124  if(inter)
125  {
126  return inter->getOutputScalarType();
127  }
128 
129  return OSSIM_SCALAR_UNKNOWN;
130 }
ossimConnectableObject * getInput(ossim_uint32 index=0)
returns the object at the specified index.
#define PTR_CAST(T, p)
Definition: ossimRtti.h:321
virtual ossimScalarType getOutputScalarType() const
This will be used to query the output pixel type of the tile source.

◆ getProperty()

ossimRefPtr< ossimProperty > ossimImageSource::getProperty ( const ossimString name) const
virtual

Reimplemented from ossimSource.

Reimplemented in ossimImageHandler, ossimCibCadrgTileSource, ossimRpfCacheTileSource, ossimLasReader, ossimTiffTileSource, ossimGdalTileSource, ossimBumpShadeTileSource, ossimPixelFlipper, ossimPointCloudImageHandler, ossimH5ImageHandler, ossimEquationCombiner, ossimNitfTileSource, ossimHdf5ImageHandler, ossimMapCompositionSource, ossimOgrGdalTileSource, ossimMaskFilter, ossimDtedTileSource, ossimAdrgTileSource, ossimCcfTileSource, ossimJpegTileSource, ossimPngReader, ossimBandSelector, ossimWatermarkFilter, ossimGpkgReader, ossimImageRenderer, ossimRangeDomeTileSource, ossimNBandToIndexFilter, ossimHistogramMatchFilter, ossimScalarRemapper, ossimPolyCutter, ossimBrightnessContrastSource, ossimGdalOgrVectorAnnotation, ossimMeanMedianFilter, ossimSlopeFilter, ossimCastTileSourceFilter, ossimConvolutionFilter1D, ossimEnviTileSource, ossimLandsatTileSource, ossimKakaduJpipHandler, ossimSrtmTileSource, ossimCacheTileSource, ossimImageSourceFilter, ossimSFIMFusion, ossimImageGaussianFilter, ossimFftFilter, ossimImageToPlaneNormalFilter, ossimEdgeFilter, ossimSICDToDetectedImage, ossimDilationFilter, ossimHsiRemapper, ossimDoqqTileSource, ossim3x3ConvolutionFilter, ossimTrimFilter, ossimImageSharpenFilter, ossimErosionFilter, ossimBrightnessMatch, and ossimDespeckleFilter.

Definition at line 328 of file ossimImageSource.cpp.

References ossimProperty::clearChangeType(), ossimString::downcase(), ossimKeywordNames::ENABLED_KW, ossimSource::getProperty(), ossimProperty::setFullRefreshBit(), and ossimRefPtr< T >::valid().

Referenced by ossimImageSourceFilter::getProperty(), ossimEquationCombiner::getProperty(), and ossimBumpShadeTileSource::getProperty().

329 {
331 
332  ossimString tempName = name;
333  if(result.valid())
334  {
335  if(tempName.downcase() == ossimKeywordNames::ENABLED_KW)
336  {
337  result->clearChangeType();
338 
339  // we will at least say its a radiometric change
340  //
341  result->setFullRefreshBit();
342  }
343  }
344 
345  return result;
346 }
bool valid() const
Definition: ossimRefPtr.h:75
virtual ossimRefPtr< ossimProperty > getProperty(const ossimString &name) const
void setFullRefreshBit()
void clearChangeType()
static ossimString downcase(const ossimString &aString)
Definition: ossimString.cpp:48
static const char * ENABLED_KW

◆ getPropertyNames()

void ossimImageSource::getPropertyNames ( std::vector< ossimString > &  propertyNames) const
virtual

Reimplemented from ossimSource.

Reimplemented in ossimImageHandler, ossimCibCadrgTileSource, ossimLasReader, ossimGdalTileSource, ossimTiffTileSource, ossimBumpShadeTileSource, ossimH5ImageHandler, ossimPixelFlipper, ossimHdf5ImageHandler, ossimNitfTileSource, ossimEquationCombiner, ossimMapCompositionSource, ossimOgrGdalTileSource, ossimMaskFilter, ossimDtedTileSource, ossimAdrgTileSource, ossimCcfTileSource, ossimJpegTileSource, ossimWatermarkFilter, ossimPngReader, ossimBandSelector, ossimGpkgReader, ossimImageRenderer, ossimHistogramMatchFilter, ossimNBandToIndexFilter, ossimScalarRemapper, ossimPolyCutter, ossimBrightnessContrastSource, ossimGdalOgrVectorAnnotation, ossimMeanMedianFilter, ossimEnviTileSource, ossimLandsatTileSource, ossimSlopeFilter, ossimCastTileSourceFilter, ossimConvolutionFilter1D, ossimSrtmTileSource, ossimKakaduJpipHandler, ossimCacheTileSource, ossimImageSourceFilter, ossimTrimFilter, ossimSFIMFusion, ossimFftFilter, ossimImageGaussianFilter, ossimImageToPlaneNormalFilter, ossimEdgeFilter, ossimDoqqTileSource, ossimSICDToDetectedImage, ossimDilationFilter, ossimHsiRemapper, ossim3x3ConvolutionFilter, ossimImageSharpenFilter, ossimErosionFilter, ossimBrightnessMatch, and ossimDespeckleFilter.

Definition at line 353 of file ossimImageSource.cpp.

References ossimSource::getPropertyNames().

Referenced by ossimSFIMFusion::getPropertyNames(), ossimImageSourceFilter::getPropertyNames(), ossimMaskFilter::getPropertyNames(), ossimEquationCombiner::getPropertyNames(), ossimBumpShadeTileSource::getPropertyNames(), and ossimImageHandler::getPropertyNames().

354 {
355  ossimSource::getPropertyNames(propertyNames);
356 }
virtual void getPropertyNames(std::vector< ossimString > &propertyNames) const

◆ getTile() [1/3]

ossimRefPtr< ossimImageData > ossimImageSource::getTile ( const ossimIpt origin,
ossim_uint32  resLevel = 0 
)
virtual
Returns
from origin out to tile_width-1, and tile_height-1.

Reimplemented in ossimImageHandlerMtAdaptor.

Definition at line 40 of file ossimImageSource.cpp.

References getTileHeight(), getTileWidth(), ossimIpt::x, and ossimIpt::y.

Referenced by ossimImageHistogramSource::computeFastModeHistogram(), ossimHistogramRemapper::computeHistogram(), ossimHlzTool::computeHLZ(), ossimBrightnessMatch::computeInputBrightness(), ossimIntensityAdjustmentFilter::createAndPopulateGrid(), demo1(), demo3(), ossimTilePatch::fillPatch(), ossimCacheTileSource::fillTile(), ossimChipperUtil::getChip(), ossimImageCombiner::getNextTile(), ossimImageSourceSequencer::getNextTile(), ossimOverviewSequencer::getNextTile(), ossimFusionCombiner::getNormIntensity(), ossimFusionCombiner::getNormTile(), ossimKakaduNitfReader::getOverviewTile(), ossimKakaduJ2kReader::getOverviewTile(), ossimKakaduJp2Reader::getOverviewTile(), ossimImageHandler::getOverviewTile(), ossimHsvToRgbSource::getTile(), ossimIntensityAdjustmentFilter::getTile(), ossimCastTileSourceFilter::getTile(), ossimRgbToHsiSource::getTile(), ossimRgbToHsvSource::getTile(), ossimHsiToRgbSource::getTile(), ossimRgbToJpegYCbCrSource::getTile(), ossimImageToPlaneNormalFilter::getTile(), ossimJpegYCbCrToRgbSource::getTile(), ossimHistogramThreshholdFilter::getTile(), ossimHistogramEqualization::getTile(), ossimErosionFilter::getTile(), ossimMultiBandHistogramTileSource::getTile(), ossimDespeckleFilter::getTile(), ossimBrightnessMatch::getTile(), ossimTrimFilter::getTile(), ossimFftFilter::getTile(), ossimDilationFilter::getTile(), ossimSICDToDetectedImage::getTile(), ossimImageSharpenFilter::getTile(), ossim3x3ConvolutionFilter::getTile(), ossimHistoMatchRemapper::getTile(), ossimEdgeFilter::getTile(), ossimNullPixelFlip::getTile(), ossimRgbToGreyFilter::getTile(), ossimHistogramMatchFilter::getTile(), ossimBrightnessContrastSource::getTile(), ossimGammaRemapper::getTile(), ossimBandMergeSource::getTile(), ossimAOD::getTile(), ossimPolyCutter::getTile(), ossimSFIMFusion::getTile(), ossimBandSelector::getTile(), ossimMapCompositionSource::getTile(), ossimTwoColorView::getTile(), ossimRectangleCutFilter::getTile(), ossimLinearStretchRemapper::getTile(), ossimTableRemapper::getTile(), ossimShiftFilter::getTile(), ossimLocalCorrelationFusion::getTile(), ossimImageHandlerMtAdaptor::getTile(), getTile(), ossimAnnotationSource::getTile(), ossimImageGaussianFilter::getTile(), ossimConvolutionSource::getTile(), ossimSlopeFilter::getTile(), ossimBandAverageFilter::getTile(), ossimHsiRemapper::getTile(), ossimScaleFilter::getTile(), ossimNBandToIndexFilter::getTile(), ossimValueAssignImageSourceFilter::getTile(), ossimMeanMedianFilter::getTile(), ossimRgbToIndexFilter::getTile(), ossimConvolutionFilter1D::getTile(), ossimSubImageTileSource::getTile(), ossimHistogramRemapper::getTile(), ossimTiledImagePatch::getTile(), ossimGdalTileSource::getTile(), ossimKMeansFilter::getTile(), ossimBandClipFilter::getTile(), ossimBandSeparateHandler::getTile(), ossimTopographicCorrectionFilter::getTile(), ossimRLevelFilter::getTile(), ossimWatermarkFilter::getTile(), ossimMrSidReader::getTile(), ossimMG4LidarReader::getTile(), ossimGridRemapSource::getTile(), ossimPiecewiseRemapper::getTile(), ossimTiledImageHandler::getTile(), ossimBandLutFilter::getTile(), ossimIndexToRgbLutFilter::getTile(), ossimBumpShadeTileSource::getTile(), ossimImageElevationHandler::getTile(), ossimPixelFlipper::getTile(), ossimImageChain::getTile(), ossimMaskFilter::getTile(), ossimEquationCombiner::getTile(), ossimKakaduJpipHandler::getTileAtRes(), ossimImageRenderer::getTileAtResLevel(), ossimGdalDatasetRasterBand::IReadBlock(), ossimGeoidImage::offsetFromEllipsoidTemplate(), ossimGeoidImage::open(), ossimMultiThreadSequencer::ossimGetTileJob::run(), ossimScaleFilter::runFilterTemplate(), ossimImageHandlerMtAdaptor::setAdaptee(), and ossimGpkgReader::uncompressPngTile().

42 {
43  ossimIrect tileRect(origin.x,
44  origin.y,
45  origin.x + getTileWidth() - 1,
46  origin.y + getTileHeight() - 1);
47 
48  return getTile(tileRect, resLevel);
49 }
virtual ossim_uint32 getTileHeight() const
Returns the default processing tile height.
virtual ossim_uint32 getTileWidth() const
Returns the default processing tile width.
ossim_int32 y
Definition: ossimIpt.h:142
ossim_int32 x
Definition: ossimIpt.h:141
virtual ossimRefPtr< ossimImageData > getTile(const ossimIpt &origin, ossim_uint32 resLevel=0)

◆ getTile() [2/3]

ossimRefPtr< ossimImageData > ossimImageSource::getTile ( const ossimIrect rect,
ossim_uint32  resLevel = 0 
)
virtual
Returns
the requested region of interest

Reimplemented in ossimEquationCombiner, ossimMaskFilter, ossimImageChain, ossimPixelFlipper, ossimIndexToRgbLutFilter, ossimBumpShadeTileSource, ossimBandLutFilter, ossimCibCadrgTileSource, ossimNitfTileSource, ossimTiledImageHandler, ossimPiecewiseRemapper, ossimKakaduJp2Reader, ossimRangeDomeTileSource, ossimRpfCacheTileSource, ossimKakaduJ2kReader, ossimGeoPdfReader, ossimImageSourceSequencer, ossimGridRemapSource, ossimTiffTileSource, ossimLasReader, ossimMG4LidarReader, ossimMrSidReader, ossimWatermarkFilter, ossimBitMaskTileSource, ossimPointCloudImageHandler, ossimRLevelFilter, ossimTopographicCorrectionFilter, ossimBandSeparateHandler, ossimHdfReader, ossimImageCacheTileSource, ossimOgrGdalTileSource, ossimAdrgTileSource, ossimOgrVectorTileSource, ossimBandClipFilter, ossimKMeansFilter, ossimGdalTileSource, ossimOpjJp2Reader, ossimHistogramRemapper, ossimSubImageTileSource, ossimH5ImageHandler, ossimPngReader, ossimConvolutionFilter1D, ossimDtedTileSource, ossimKmlSuperOverlayReader, ossimVideoImageHandler, ossimMeanMedianFilter, ossimRgbToIndexFilter, ossimCcfTileSource, ossimHdf5ImageHandler, ossimValueAssignImageSourceFilter, ossimImageChainMtAdaptor, ossimMemoryImageSource, ossimNBandToIndexFilter, ossimGpkgReader, ossimVideoImageSource, ossimHsiRemapper, ossimScaleFilter, ossimBandAverageFilter, ossimElevImageSource, ossimConvolutionSource, ossimImageRenderer, ossimSlopeFilter, ossimTiledImagePatch, ossimImageGaussianFilter, ossimJpegTileSource, ossimVpfTileSource, ossimKakaduJpipHandler, ossimAnnotationSource, ossimUsgsDemTileSource, ossimGeneralRasterTileSource, ossimLocalCorrelationFusion, ossimLinearStretchRemapper, ossimShiftFilter, ossimTableRemapper, ATP::AtpTileSource, ossimRectangleCutFilter, ossimMapCompositionSource, ossimTwoColorView, ossimImageHandlerMtAdaptor, ossimBandSelector, ossimClosestToCenterCombiner, ossimSFIMFusion, ossimAOD, ossimAtCorrRemapper, ossimPolyCutter, ossimBandMergeSource, ossimBrightnessContrastSource, ossimCacheTileSource, ossimGammaRemapper, ossimHistogramMatchFilter, ossimMaxMosaic, ossimScalarRemapper, ossimNullPixelFlip, ossimRgbToGreyFilter, ossimElevationMosaic, ossimImageMosaic, ATP::ossimCorrelationSource, ATP::ossimDescriptorSource, ossimEdgeFilter, ossimHistoMatchRemapper, ossim3x3ConvolutionFilter, ossimElevRemapper, ossimFeatherMosaic, ossimDilationFilter, ossimImageSharpenFilter, ossimSICDToDetectedImage, ossimFftFilter, ossimTrimFilter, ossimBrightnessMatch, ossimDespeckleFilter, ossimMultiBandHistogramTileSource, ossimErosionFilter, ossimHistogramEqualization, ossimBlendMosaic, ossimColorNormalizedFusion, ossimHistogramThreshholdFilter, ossimCastTileSourceFilter, ossimHsiToRgbSource, ossimImageToPlaneNormalFilter, ossimJpegYCbCrToRgbSource, ossimRgbToHsiSource, ossimRgbToHsvSource, ossimRgbToJpegYCbCrSource, ossimHsvToRgbSource, and ossimIntensityAdjustmentFilter.

Definition at line 51 of file ossimImageSource.cpp.

References ossimConnectableObject::getInput(), getTile(), and PTR_CAST.

53 {
55  getInput(0));
56  if(inter)
57  {
58  return inter->getTile(rect, resLevel);
59  }
60  return NULL;
61 }
ossimConnectableObject * getInput(ossim_uint32 index=0)
returns the object at the specified index.
#define PTR_CAST(T, p)
Definition: ossimRtti.h:321
virtual ossimRefPtr< ossimImageData > getTile(const ossimIpt &origin, ossim_uint32 resLevel=0)

◆ getTile() [3/3]

bool ossimImageSource::getTile ( ossimImageData result,
ossim_uint32  resLevel = 0 
)
virtual

Method to get a tile.

Parameters
resultThe tile to stuff. Note The requested rectangle in full image space and bands should be set in the result tile prior to passing. This is the default implementation that is not thread-friendly as it uses the object's tile then simply copies its buffer to the provided tile. Eventually, all image sources should override this method.
Returns
true on success false on error. If return is false, result is undefined so caller should handle appropriately with makeBlank or whatever.
Note
Derived classes should override this method to most efficiently stuff result.

Reimplemented in ossimCibCadrgTileSource, ossimBumpShadeTileSource, ossimRpfCacheTileSource, ossimGeoPdfReader, ossimTiffTileSource, ossimLasReader, ossimRangeDomeTileSource, ossimPointCloudImageHandler, ossimImageCacheTileSource, ossimAdrgTileSource, ossimH5ImageHandler, ossimPngReader, ossimDtedTileSource, ossimHdfReader, ossimCcfTileSource, ossimHdf5ImageHandler, ossimGpkgReader, ossimJpegTileSource, ossimTiledImagePatch, ossimUsgsDemTileSource, ossimGeneralRasterTileSource, ossimImageHandlerMtAdaptor, ossimBandMergeSource, and ossimPointCloudUtilityFilter.

Definition at line 64 of file ossimImageSource.cpp.

References ossimImageData::getImageRectangle(), getTile(), ossimImageData::loadTile(), and status.

65 {
66  // This is the default implementation that is not thread-friendly as it uses the object's tile
67  // then simply assigns its buffer to the provided tile. Eventually, all image sources should
68  // override this method.
69  bool status = true;
70  if (result)
71  {
72  ossimIrect tileRect = result->getImageRectangle();
73  ossimRefPtr<ossimImageData> id = getTile(tileRect, resLevel);
74  if (id.valid())
75  {
76  *result = *(id.get());
77  result->loadTile(id.get()); // Deep copy
78  }
79  else
80  {
81  status = false;
82  }
83  }
84 
85  return status;
86 }
virtual void loadTile(const void *src, const ossimIrect &src_rect, ossimInterleaveType il_type)
virtual ossimIrect getImageRectangle() const
return status
virtual ossimRefPtr< ossimImageData > getTile(const ossimIpt &origin, ossim_uint32 resLevel=0)

◆ getTileHeight()

ossim_uint32 ossimImageSource::getTileHeight ( ) const
virtual

Returns the default processing tile height.

Reimplemented in ossimCibCadrgTileSource, ossimRpfCacheTileSource, ossimTiffTileSource, ossimImageChain, ossimPngReader, ossimLasReader, ossimGdalTileSource, ossimNitfTileSource, ossimGpkgReader, ossimAdrgTileSource, ossimOgrVectorTileSource, ossimOgrGdalTileSource, ossimCcfTileSource, ossimDtedTileSource, ossimPointCloudImageHandler, ossimImageCacheBase, ossimImageSourceSequencer, ossimUsgsDemTileSource, ossimJpegTileSource, ossimVpfTileSource, ossimGeneralRasterTileSource, ossimElevImageSource, ossimImageHandlerMtAdaptor, ossimImageCombiner, and ossimCacheTileSource.

Definition at line 146 of file ossimImageSource.cpp.

References ossim::defaultTileSize(), ossimConnectableObject::getInput(), getTileHeight(), PTR_CAST, and ossimIpt::y.

Referenced by ossimRgbToGreyFilter::allocate(), ossimLinearStretchRemapper::allocate(), ossimTiledImageHandler::allocate(), ossimImageHistogramSource::computeFastModeHistogram(), ossimImageDataFactory::create(), ossimCacheTileSource::getCacheId(), ossimImageHandlerMtAdaptor::getTile(), getTile(), ossimImageRenderer::getTileAtResLevel(), ossimImageCombiner::getTileHeight(), ossimImageHandlerMtAdaptor::getTileHeight(), ossimVpfTileSource::getTileHeight(), getTileHeight(), ossimOgrGdalTileSource::getTileHeight(), ossimTiledImagePatch::initialize(), ossimImageSourceSequencer::initialize(), and ossimOverviewSequencer::initialize().

147 {
149  if(inter)
150  {
151  return inter->getTileHeight();
152  }
153 
154  ossimIpt tileSize;
155  ossim::defaultTileSize(tileSize);
156 
157  return tileSize.y;
158 }
virtual ossim_uint32 getTileHeight() const
Returns the default processing tile height.
OSSIM_DLL void defaultTileSize(ossimIpt &tileSize)
ossimConnectableObject * getInput(ossim_uint32 index=0)
returns the object at the specified index.
#define PTR_CAST(T, p)
Definition: ossimRtti.h:321
ossim_int32 y
Definition: ossimIpt.h:142

◆ getTileWidth()

ossim_uint32 ossimImageSource::getTileWidth ( ) const
virtual

Returns the default processing tile width.

Reimplemented in ossimCibCadrgTileSource, ossimRpfCacheTileSource, ossimTiffTileSource, ossimImageChain, ossimLasReader, ossimPngReader, ossimGdalTileSource, ossimNitfTileSource, ossimGpkgReader, ossimOgrVectorTileSource, ossimAdrgTileSource, ossimOgrGdalTileSource, ossimCcfTileSource, ossimDtedTileSource, ossimPointCloudImageHandler, ossimImageCacheBase, ossimImageSourceSequencer, ossimUsgsDemTileSource, ossimJpegTileSource, ossimVpfTileSource, ossimElevImageSource, ossimGeneralRasterTileSource, ossimImageHandlerMtAdaptor, ossimImageCombiner, and ossimCacheTileSource.

Definition at line 132 of file ossimImageSource.cpp.

References ossim::defaultTileSize(), ossimConnectableObject::getInput(), getTileWidth(), PTR_CAST, and ossimIpt::x.

Referenced by ossimRgbToGreyFilter::allocate(), ossimLinearStretchRemapper::allocate(), ossimTiledImageHandler::allocate(), ossimImageHistogramSource::computeFastModeHistogram(), ossimImageDataFactory::create(), ossimCacheTileSource::getCacheId(), ossimImageHandlerMtAdaptor::getTile(), getTile(), ossimImageRenderer::getTileAtResLevel(), ossimImageCombiner::getTileWidth(), ossimImageHandlerMtAdaptor::getTileWidth(), ossimVpfTileSource::getTileWidth(), getTileWidth(), ossimOgrGdalTileSource::getTileWidth(), ossimTiledImagePatch::initialize(), ossimImageSourceSequencer::initialize(), and ossimOverviewSequencer::initialize().

133 {
135  getInput(0));
136  if(inter)
137  {
138  return inter->getTileWidth();
139  }
140  ossimIpt tileSize;
141  ossim::defaultTileSize(tileSize);
142 
143  return tileSize.x;
144 }
OSSIM_DLL void defaultTileSize(ossimIpt &tileSize)
virtual ossim_uint32 getTileWidth() const
Returns the default processing tile width.
ossimConnectableObject * getInput(ossim_uint32 index=0)
returns the object at the specified index.
#define PTR_CAST(T, p)
Definition: ossimRtti.h:321
ossim_int32 x
Definition: ossimIpt.h:141

◆ getValidImageVertices()

void ossimImageSource::getValidImageVertices ( std::vector< ossimIpt > &  validVertices,
ossimVertexOrdering  ordering = OSSIM_CLOCKWISE_ORDER,
ossim_uint32  resLevel = 0 
) const
virtual

ordering specifies how the vertices should be arranged.

valid image vertices is basically the tightly fit convex hull of the image. Usually an image has NULL values and are internally not upright rectangular. This can cause problems some spatial filters.

The default implementation is to return the bounding rect.

Reimplemented in ossimPointCloudImageHandler.

Definition at line 192 of file ossimImageSource.cpp.

References getBoundingRect(), ossimConnectableObject::getInput(), getValidImageVertices(), ossimIrect::ll(), ossimIrect::lr(), OSSIM_CLOCKWISE_ORDER, PTR_CAST, ossimIrect::ul(), and ossimIrect::ur().

Referenced by ossimErosionFilter::getTile(), ossimDilationFilter::getTile(), ossimTrimFilter::getValidImageVertices(), ossimSubImageTileSource::getValidImageVertices(), ossimImageRenderer::getValidImageVertices(), getValidImageVertices(), ossimImageHandler::getValidImageVertices(), ossimFeatherMosaic::initialize(), and ossimPixelFlipper::initialize().

195 {
197  getInput(0));
198  if(inter)
199  {
200  return inter->getValidImageVertices(validVertices,
201  ordering,
202  resLevel);
203  }
204  ossimIrect boundingRect = getBoundingRect(resLevel);
205  validVertices.clear();
206 
207  if(ordering == OSSIM_CLOCKWISE_ORDER)
208  {
209  validVertices.push_back(boundingRect.ul());
210  validVertices.push_back(boundingRect.ur());
211  validVertices.push_back(boundingRect.lr());
212  validVertices.push_back(boundingRect.ll());
213  }
214  else
215  {
216  validVertices.push_back(boundingRect.ul());
217  validVertices.push_back(boundingRect.ll());
218  validVertices.push_back(boundingRect.lr());
219  validVertices.push_back(boundingRect.ur());
220  }
221 }
virtual ossimIrect getBoundingRect(ossim_uint32 resLevel=0) const
This will return the bounding rect of the source.
const ossimIpt & ul() const
Definition: ossimIrect.h:274
const ossimIpt & ll() const
Definition: ossimIrect.h:277
ossimConnectableObject * getInput(ossim_uint32 index=0)
returns the object at the specified index.
virtual void getValidImageVertices(std::vector< ossimIpt > &validVertices, ossimVertexOrdering ordering=OSSIM_CLOCKWISE_ORDER, ossim_uint32 resLevel=0) const
ordering specifies how the vertices should be arranged.
#define PTR_CAST(T, p)
Definition: ossimRtti.h:321
const ossimIpt & lr() const
Definition: ossimIrect.h:276
const ossimIpt & ur() const
Definition: ossimIrect.h:275

◆ initialize()

virtual void ossimImageSource::initialize ( )
pure virtual

Reimplemented from ossimSource.

Implemented in ossimImageChain, ossimMapCompositionSource, ossimEquationCombiner, ossimBumpShadeTileSource, ossimMaskFilter, ossimIndexToRgbLutFilter, ossimBandLutFilter, ossimPixelFlipper, ossimAtCorrGridRemapper, ossimKMeansFilter, ossimBandSelector, ossimElevImageSource, ossimTopographicCorrectionFilter, ossimPiecewiseRemapper, ossimRangeDomeTileSource, ossimTwoColorView, ossimBandAverageFilter, ossimWatermarkFilter, ossimMultiBandHistogramTileSource, ossimSubImageTileSource, ossimBrightnessContrastSource, ossimRgbToIndexFilter, ossimNBandToIndexFilter, ossimVideoImageSource, ossimBandClipFilter, ossimHistogramRemapper, ossimValueAssignImageSourceFilter, ossimImageHandler, ossimConvolutionFilter1D, ossimImageSourceSequencer, ossimMemoryImageSource, ossimMeanMedianFilter, ossimImageChainMtAdaptor, ossimScaleFilter, ossimAnnotationSource, ossimIntensityAdjustmentFilter, ossimLinearStretchRemapper, ossimImageRenderer, ossimConvolutionSource, ossimImageToPlaneNormalFilter, ossimLocalCorrelationFusion, ossimTableRemapper, ossimImageGaussianFilter, ossimRectangleCutFilter, ossimHsiRemapper, ossimSlopeFilter, ossimImageSourceFilter, ossimPolyCutter, ossimImageMpiMWriterSequenceConnection, ossimHistogramMatchFilter, ossimShiftFilter, ossimTiledImagePatch, ossimSFIMFusion, ossimSICDToDetectedImage, ossimBandMergeSource, ossimMaxMosaic, ossimCacheTileSource, ossimImageCombiner, ossimRgbToGreyFilter, ossimElevationMosaic, ossimImageMosaic, ossimVideoImageHandler, ossimAOD, ossimAtCorrRemapper, ossimEdgeFilter, ossimHistogramThreshholdFilter, ossimHistoMatchRemapper, ATP::AtpTileSource, ossim3x3ConvolutionFilter, ossimGammaRemapper, ossimHistogramEqualization, ossimNullPixelFlip, ossimImageMpiSWriterSequenceConnection, ossimFeatherMosaic, ossimFusionCombiner, ossimHsiToRgbSource, ossimImageSharpenFilter, ossimRgbToHsiSource, ossimRgbToHsvSource, ossimBrightnessMatch, ossimEastingNorthingCutter, ossimTrimFilter, ATP::ossimCorrelationSource, ATP::ossimDescriptorSource, ossimFftFilter, ossimHsvToRgbSource, ossimScalarRemapper, ossimDespeckleFilter, ossimElevRemapper, ossimDilationFilter, ossimJpegYCbCrToRgbSource, ossimCastTileSourceFilter, ossimErosionFilter, ossimOrthoImageMosaic, ossimBlendMosaic, and ossimLandsatTopoCorrectionFilter.

Referenced by ossimImageToPlaneNormalFilter::initialize(), ossimBandLutFilter::initialize(), ossimIndexToRgbLutFilter::initialize(), ossimBumpShadeTileSource::initialize(), and ossimHlzTool::initProcessingChain().

◆ isIndexedData()

bool ossimImageSource::isIndexedData ( ) const
virtual
Returns
Flag indicating the data contains pallete indexes.

This should be replaced by a getPhotoInterpretation().

Reimplemented in ossimGdalTileSource.

Definition at line 358 of file ossimImageSource.cpp.

References ossimConnectableObject::getInput(), isIndexedData(), and PTR_CAST.

Referenced by isIndexedData(), and ossimGdalWriter::isInputDataIndexed().

359 {
360  bool result = false;
362  if (inter)
363  {
364  result = inter->isIndexedData();
365  }
366  return result;
367 }
virtual bool isIndexedData() const
ossimConnectableObject * getInput(ossim_uint32 index=0)
returns the object at the specified index.
#define PTR_CAST(T, p)
Definition: ossimRtti.h:321

◆ loadState()

bool ossimImageSource::loadState ( const ossimKeywordlist kwl,
const char *  prefix = 0 
)
virtual

Method to the load (recreate) the state of an object from a keyword list.

Return true if ok or false on error.

Reimplemented from ossimSource.

Reimplemented in ossimHistogramRemapper, ossimImageHandler, ossimCibCadrgTileSource, ossimEquationCombiner, ossimEsriShapeFileFilter, ossimLasReader, ossimKakaduJp2Reader, ossimImageChain, ossimMapCompositionSource, ossimKakaduJ2kReader, ossimPointCloudImageHandler, ossimMrSidReader, ossimGeoPdfReader, ossimMG4LidarReader, ossimBumpShadeTileSource, ossimTiffTileSource, ossimRpfCacheTileSource, ossimMaskFilter, ossimHdfReader, ossimIndexToRgbLutFilter, ossimImageSourceSequencer, ossimPixelFlipper, ossimHistogramMatchFilter, ossimNitfTileSource, ossimScaleFilter, ossimBandLutFilter, ossimBandSelector, ossimCcfTileSource, ossimOgrGdalTileSource, ossimAdrgTileSource, ossimDtedTileSource, ossimPiecewiseRemapper, ossimOgrVectorTileSource, ossimH5ImageHandler, ossimOpjJp2Reader, ossimPngReader, ossimAtCorrGridRemapper, ossimWatermarkFilter, ossimGdalTileSource, ossimKMeansFilter, ossimHdf5ImageHandler, ossimGpkgReader, ossimUsgsDemTileSource, ossimJpegTileSource, ossimImageCacheBase, ossimGeoPolyCutter, ossimTopographicCorrectionFilter, ossimKmlSuperOverlayReader, ossimRangeDomeTileSource, ossimVpfTileSource, ossimGeneralRasterTileSource, ossimElevImageSource, ossimAnnotationSource, ossimBandAverageFilter, ossimBrightnessContrastSource, ossimMeanMedianFilter, ossimTiledImagePatch, ossimMemoryImageSource, ossimGridRemapSource, ossimRgbToIndexFilter, ossimNBandToIndexFilter, ossimGdalOgrVectorAnnotation, ossimImageRenderer, ossimMultiBandHistogramTileSource, ossimScalarRemapper, ossimSubImageTileSource, ossimRLevelFilter, ossimValueAssignImageSourceFilter, ossimConvolutionFilter1D, ossimTiledImageHandler, ossimBandClipFilter, ossimKakaduJpipHandler, ossimSlopeFilter, ossimBandSeparateHandler, ossimplugins::ossimTerraSarTiffReader, ossimGeoAnnotationSource, ossimLocalCorrelationFusion, ossimplugins::ossimRadarSat2TiffReader, ossimEnviTileSource, ossimLandsatTileSource, ossimImageChainMtAdaptor, ossimHsiRemapper, ossimSFIMFusion, ossimDilationFilter, ossimCastTileSourceFilter, ossimVectorRenderer, ossimTableRemapper, ossimFftFilter, ossimImageGaussianFilter, ossimLinearStretchRemapper, ossimCacheTileSource, ossimEdgeFilter, ossimMultiThreadSequencer, ossimImageHandlerMtAdaptor, ossimMaxMosaic, ossimSrtmTileSource, ossimRgbToGreyFilter, ossimElevationMosaic, ossimImageMosaic, ossimPolyCutter, ossimErosionFilter, ossimRectangleCutFilter, ossimHistoMatchRemapper, ossim3x3ConvolutionFilter, ossimConvolutionSource, ossimImageToPlaneNormalFilter, ossimAOD, ossimAtCorrRemapper, ossimERSTileSource, ossimImageSourceFilter, ossimGammaRemapper, ossimElevRemapper, ossimImageSharpenFilter, ossimBlendMosaic, ossimBrightnessMatch, ossimImageCombiner, ossimQuickbirdNitfTileSource, ossimHistogramEqualization, ossimHistogramThreshholdFilter, ossimTrimFilter, ossimImageSourceHistogramFilter, ossimLandsatTopoCorrectionFilter, ossimVpfAnnotationSource, ossimDoqqTileSource, ossimDespeckleFilter, and ossimEastingNorthingCutter.

Definition at line 183 of file ossimImageSource.cpp.

References ossimSource::loadState().

Referenced by ossimImageChain::addAllSources(), ossimImageCombiner::loadState(), ossimERSTileSource::loadState(), ossimImageSourceFilter::loadState(), ossimImageHandlerMtAdaptor::loadState(), ossimVectorRenderer::loadState(), ossimMemoryImageSource::loadState(), ossimElevImageSource::loadState(), ossimImageSourceSequencer::loadState(), ossimMaskFilter::loadState(), and ossimImageChain::loadState().

185 {
186  return ossimSource::loadState(kwl, prefix);
187 }
virtual bool loadState(const ossimKeywordlist &kwl, const char *prefix=0)
Definition: ossimSource.cpp:66

◆ operator=()

const ossimImageSource & ossimImageSource::operator= ( const ossimImageSource )
protected

Definition at line 375 of file ossimImageSource.cpp.

376 {
377  return *this;
378 }

◆ saveImageGeometry() [1/2]

void ossimImageSource::saveImageGeometry ( ) const
virtual

Default method to call input's saveImageGeometry.

Reimplemented in ossimImageHandler.

Definition at line 288 of file ossimImageSource.cpp.

References ossimConnectableObject::getInput(), PTR_CAST, and saveImageGeometry().

Referenced by saveImageGeometry().

289 {
291  if (inter)
292  {
293  inter->saveImageGeometry();
294  }
295 }
ossimConnectableObject * getInput(ossim_uint32 index=0)
returns the object at the specified index.
virtual void saveImageGeometry() const
Default method to call input&#39;s saveImageGeometry.
#define PTR_CAST(T, p)
Definition: ossimRtti.h:321

◆ saveImageGeometry() [2/2]

void ossimImageSource::saveImageGeometry ( const ossimFilename geometry_file) const
virtual

Default method to call input's saveImageGeometry.

Reimplemented in ossimImageHandler.

Definition at line 297 of file ossimImageSource.cpp.

References ossimConnectableObject::getInput(), PTR_CAST, and saveImageGeometry().

298 {
300  if (inter)
301  {
302  inter->saveImageGeometry(geometry_file);
303  }
304 }
ossimConnectableObject * getInput(ossim_uint32 index=0)
returns the object at the specified index.
virtual void saveImageGeometry() const
Default method to call input&#39;s saveImageGeometry.
#define PTR_CAST(T, p)
Definition: ossimRtti.h:321

◆ saveState()

bool ossimImageSource::saveState ( ossimKeywordlist kwl,
const char *  prefix = 0 
) const
virtual

Method to save the state of an object to a keyword list.

Return true if ok or false on error.

Reimplemented from ossimSource.

Reimplemented in ossimHistogramRemapper, ossimImageHandler, ossimGeoPdfReader, ossimEsriShapeFileFilter, ossimEquationCombiner, ossimLasReader, ossimImageChain, ossimMapCompositionSource, ossimCibCadrgTileSource, ossimPointCloudImageHandler, ossimBumpShadeTileSource, ossimMaskFilter, ossimTiffTileSource, ossimHistogramMatchFilter, ossimIndexToRgbLutFilter, ossimPixelFlipper, ossimRpfCacheTileSource, ossimBandLutFilter, ossimNitfTileSource, ossimScaleFilter, ossimAtCorrGridRemapper, ossimBandSelector, ossimCcfTileSource, ossimKMeansFilter, ossimOgrGdalTileSource, ossimAdrgTileSource, ossimDtedTileSource, ossimOgrVectorTileSource, ossimPiecewiseRemapper, ossimH5ImageHandler, ossimOpjJp2Reader, ossimPngReader, ossimGdalTileSource, ossimTopographicCorrectionFilter, ossimHdf5ImageHandler, ossimGpkgReader, ossimRangeDomeTileSource, ossimBrightnessContrastSource, ossimJpegTileSource, ossimTiledImagePatch, ossimGeoPolyCutter, ossimUsgsDemTileSource, ossimWatermarkFilter, ossimKmlSuperOverlayReader, ossimBandAverageFilter, ossimVpfTileSource, ossimGeneralRasterTileSource, ossimGridRemapSource, ossimElevImageSource, ossimAnnotationSource, ossimMeanMedianFilter, ossimMemoryImageSource, ossimMultiBandHistogramTileSource, ossimSubImageTileSource, ossimRgbToIndexFilter, ossimGdalOgrVectorAnnotation, ossimNBandToIndexFilter, ossimRLevelFilter, ossimImageCacheBase, ossimImageRenderer, ossimBandClipFilter, ossimConvolutionFilter1D, ossimScalarRemapper, ossimKakaduJpipHandler, ossimTiledImageHandler, ossimValueAssignImageSourceFilter, ossimImageChainMtAdaptor, ossimBandSeparateHandler, ossimSlopeFilter, ossimLocalCorrelationFusion, ossimFftFilter, ossimplugins::ossimTerraSarTiffReader, ossimImageGaussianFilter, ossimSFIMFusion, ossimCacheTileSource, ossimGeoAnnotationSource, ossimplugins::ossimRadarSat2TiffReader, ossimLinearStretchRemapper, ossimDilationFilter, ossimEdgeFilter, ossimHsiRemapper, ossimEnviTileSource, ossimCastTileSourceFilter, ossimVectorRenderer, ossimTableRemapper, ossimImageHandlerMtAdaptor, ossim3x3ConvolutionFilter, ossimImageSourceFilter, ossimImageToPlaneNormalFilter, ossimRectangleCutFilter, ossimMaxMosaic, ossimImageSharpenFilter, ossimRgbToGreyFilter, ossimElevationMosaic, ossimErosionFilter, ossimImageMosaic, ossimPolyCutter, ossimSrtmTileSource, ossimBrightnessMatch, ossimElevRemapper, ossimImageCombiner, ossimHistogramEqualization, ossimConvolutionSource, ossimHistogramThreshholdFilter, ossimImageSourceHistogramFilter, ossimTrimFilter, ossimLandsatTopoCorrectionFilter, ossimBlendMosaic, ossimQuickbirdNitfTileSource, ossimVpfAnnotationSource, ossimDespeckleFilter, and ossimEastingNorthingCutter.

Definition at line 177 of file ossimImageSource.cpp.

References ossimSource::saveState().

Referenced by ossimImageCombiner::saveState(), ossimImageSourceFilter::saveState(), ossimImageHandlerMtAdaptor::saveState(), ossimImageRenderer::saveState(), ossimMemoryImageSource::saveState(), ossimElevImageSource::saveState(), ossimImageChain::saveState(), and ossimImageHandler::saveState().

179 {
180  return ossimSource::saveState(kwl, prefix);
181 }
virtual bool saveState(ossimKeywordlist &kwl, const char *prefix=0) const
Definition: ossimSource.cpp:55

◆ setImageGeometry()

void ossimImageSource::setImageGeometry ( const ossimImageGeometry geom)
virtual

Default implementation sets geometry of the first input to the geometry specified.

Definition at line 279 of file ossimImageSource.cpp.

References ossimConnectableObject::getInput(), PTR_CAST, and setImageGeometry().

Referenced by setImageGeometry().

280 {
282  if (inter)
283  {
284  inter->setImageGeometry(geom);
285  }
286 }
ossimConnectableObject * getInput(ossim_uint32 index=0)
returns the object at the specified index.
virtual void setImageGeometry(const ossimImageGeometry *geom)
Default implementation sets geometry of the first input to the geometry specified.
#define PTR_CAST(T, p)
Definition: ossimRtti.h:321

◆ setProperty()

void ossimImageSource::setProperty ( ossimRefPtr< ossimProperty property)
virtual

Reimplemented from ossimSource.

Reimplemented in ossimImageHandler, ossimLasReader, ossimTiffTileSource, ossimBumpShadeTileSource, ossimGdalTileSource, ossimPixelFlipper, ossimPointCloudImageHandler, ossimNitfTileSource, ossimH5ImageHandler, ossimEquationCombiner, ossimMapCompositionSource, ossimOgrGdalTileSource, ossimHdf5ImageHandler, ossimMaskFilter, ossimWatermarkFilter, ossimBandSelector, ossimPngReader, ossimImageRenderer, ossimGpkgReader, ossimRangeDomeTileSource, ossimNBandToIndexFilter, ossimScalarRemapper, ossimHistogramMatchFilter, ossimPolyCutter, ossimBrightnessContrastSource, ossimGdalOgrVectorAnnotation, ossimMeanMedianFilter, ossimSlopeFilter, ossimCastTileSourceFilter, ossimConvolutionFilter1D, ossimKakaduJpipHandler, ossimCacheTileSource, ossimImageSourceFilter, ossimFftFilter, ossimSFIMFusion, ossimImageGaussianFilter, ossimImageToPlaneNormalFilter, ossimEdgeFilter, ossimTrimFilter, ossimSICDToDetectedImage, ossimDilationFilter, ossimHsiRemapper, ossim3x3ConvolutionFilter, ossimImageSharpenFilter, ossimErosionFilter, ossimBrightnessMatch, and ossimDespeckleFilter.

Definition at line 348 of file ossimImageSource.cpp.

References ossimSource::setProperty().

Referenced by ossimImageSourceFilter::setProperty(), ossimEquationCombiner::setProperty(), and ossimBumpShadeTileSource::setProperty().

349 {
350  ossimSource::setProperty(property);
351 }
virtual void setProperty(ossimRefPtr< ossimProperty > property)

The documentation for this class was generated from the following files: