Geometric Manipulations

geopandas makes available all the tools for geometric manipulations in the shapely library.

Note that documentation for all set-theoretic tools for creating new shapes using the relationship between two different spatial datasets – like creating intersections, or differences – can be found on the set operations page.

Constructive Methods

GeoSeries.buffer(distance, resolution=16)

Returns a GeoSeries of geometries representing all points within a given distance of each geometric object.

GeoSeries.boundary

Returns a GeoSeries of lower dimensional objects representing each geometries’s set-theoretic boundary.

GeoSeries.centroid

Returns a GeoSeries of points for each geometric centroid.

GeoSeries.convex_hull

Returns a GeoSeries of geometries representing the smallest convex Polygon containing all the points in each object unless the number of points in the object is less than three. For two points, the convex hull collapses to a LineString; for 1, a Point.

GeoSeries.envelope

Returns a GeoSeries of geometries representing the point or smallest rectangular polygon (with sides parallel to the coordinate axes) that contains each object.

GeoSeries.simplify(tolerance, preserve_topology=True)

Returns a GeoSeries containing a simplified representation of each object.

GeoSeries.unary_union

Return a geometry containing the union of all geometries in the GeoSeries.

Affine transformations

GeoSeries.affine_transform(self, matrix)

Transform the geometries of the GeoSeries using an affine transformation matrix

GeoSeries.rotate(self, angle, origin='center', use_radians=False)

Rotate the coordinates of the GeoSeries.

GeoSeries.scale(self, xfact=1.0, yfact=1.0, zfact=1.0, origin='center')

Scale the geometries of the GeoSeries along each (x, y, z) dimensio.

GeoSeries.skew(self, angle, origin='center', use_radians=False)

Shear/Skew the geometries of the GeoSeries by angles along x and y dimensions.

GeoSeries.translate(self, xoff=0.0, yoff=0.0, zoff=0.0)

Shift the coordinates of the GeoSeries.

Examples of Geometric Manipulations

>>> import geopandas
>>> from geopandas import GeoSeries
>>> from shapely.geometry import Polygon
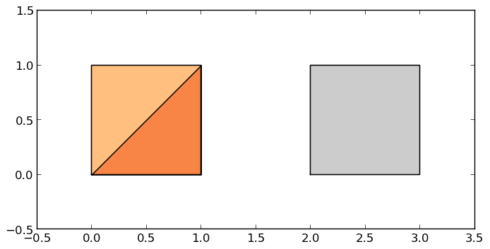
>>> p1 = Polygon([(0, 0), (1, 0), (1, 1)])
>>> p2 = Polygon([(0, 0), (1, 0), (1, 1), (0, 1)])
>>> p3 = Polygon([(2, 0), (3, 0), (3, 1), (2, 1)])
>>> g = GeoSeries([p1, p2, p3])
>>> g
0         POLYGON ((0 0, 1 0, 1 1, 0 0))
1    POLYGON ((0 0, 1 0, 1 1, 0 1, 0 0))
2    POLYGON ((2 0, 3 0, 3 1, 2 1, 2 0))
dtype: geometry
../../_images/test.png

Some geographic operations return normal pandas object. The area property of a GeoSeries will return a pandas.Series containing the area of each item in the GeoSeries:

>>> print(g.area)
0    0.5
1    1.0
2    1.0
dtype: float64

Other operations return GeoPandas objects:

>>> g.buffer(0.5)
0    POLYGON ((-0.3535533905932737 0.35355339059327...
1    POLYGON ((-0.5 0, -0.5 1, -0.4975923633360985 ...
2    POLYGON ((1.5 0, 1.5 1, 1.502407636663901 1.04...
dtype: geometry
../../_images/test_buffer.png

GeoPandas objects also know how to plot themselves. GeoPandas uses matplotlib for plotting. To generate a plot of our GeoSeries, use:

>>> g.plot()

GeoPandas also implements alternate constructors that can read any data format recognized by fiona. To read a zip file containing an ESRI shapefile with the borough boundaries of New York City (GeoPandas includes this as an example dataset):

>>> nybb_path = geopandas.datasets.get_path('nybb')
>>> boros = geopandas.read_file(nybb_path)
>>> boros.set_index('BoroCode', inplace=True)
>>> boros.sort_index(inplace=True)
>>> boros
               BoroName     Shape_Leng    Shape_Area  \
BoroCode
1             Manhattan  359299.096471  6.364715e+08
2                 Bronx  464392.991824  1.186925e+09
3              Brooklyn  741080.523166  1.937479e+09
4                Queens  896344.047763  3.045213e+09
5         Staten Island  330470.010332  1.623820e+09

                                                   geometry
BoroCode
1         MULTIPOLYGON (((981219.0557861328 188655.31579...
2         MULTIPOLYGON (((1012821.805786133 229228.26458...
3         MULTIPOLYGON (((1021176.479003906 151374.79699...
4         MULTIPOLYGON (((1029606.076599121 156073.81420...
5         MULTIPOLYGON (((970217.0223999023 145643.33221...
../../_images/nyc.png
>>> boros['geometry'].convex_hull
BoroCode
1    POLYGON ((977855.4451904297 188082.3223876953,...
2    POLYGON ((1017949.977600098 225426.8845825195,...
3    POLYGON ((988872.8212280273 146772.0317993164,...
4    POLYGON ((1000721.531799316 136681.776184082, ...
5    POLYGON ((915517.6877458114 120121.8812543372,...
dtype: geometry
../../_images/nyc_hull.png

To demonstrate a more complex operation, we’ll generate a GeoSeries containing 2000 random points:

>>> import numpy as np
>>> from shapely.geometry import Point
>>> xmin, xmax, ymin, ymax = 900000, 1080000, 120000, 280000
>>> xc = (xmax - xmin) * np.random.random(2000) + xmin
>>> yc = (ymax - ymin) * np.random.random(2000) + ymin
>>> pts = GeoSeries([Point(x, y) for x, y in zip(xc, yc)])

Now draw a circle with fixed radius around each point:

>>> circles = pts.buffer(2000)

We can collapse these circles into a single MultiPolygon geometry with

>>> mp = circles.unary_union

To extract the part of this geometry contained in each borough, we can just use:

>>> holes = boros['geometry'].intersection(mp)
../../_images/holes.png

and to get the area outside of the holes:

>>> boros_with_holes = boros['geometry'].difference(mp)
../../_images/boros_with_holes.png

Note that this can be simplified a bit, since geometry is available as an attribute on a GeoDataFrame, and the intersection() and difference() methods are implemented with the “&” and “-” operators, respectively. For example, the latter could have been expressed simply as boros.geometry - mp.

It’s easy to do things like calculate the fractional area in each borough that are in the holes:

>>> holes.area / boros.geometry.area
BoroCode
1    0.579939
2    0.586833
3    0.608174
4    0.582172
5    0.558075
dtype: float64